HOME   LIST
‹–   –›

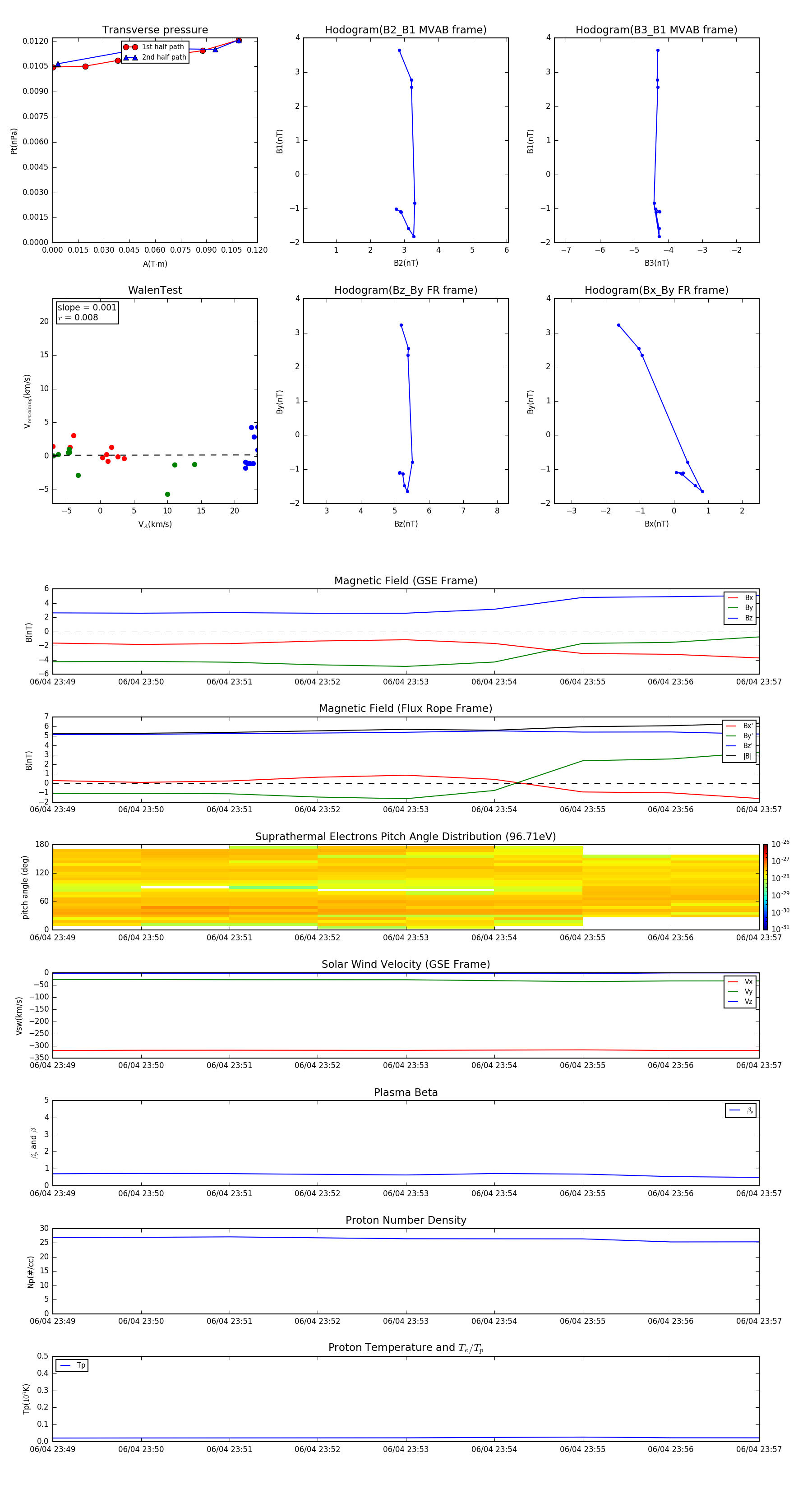
Flux Rope in 2016

Flux Rope Event 2016-06-04 23:49 ~ 2016-06-04 23:57 (9 minutes)


plot