HOME   LIST
‹–   –›

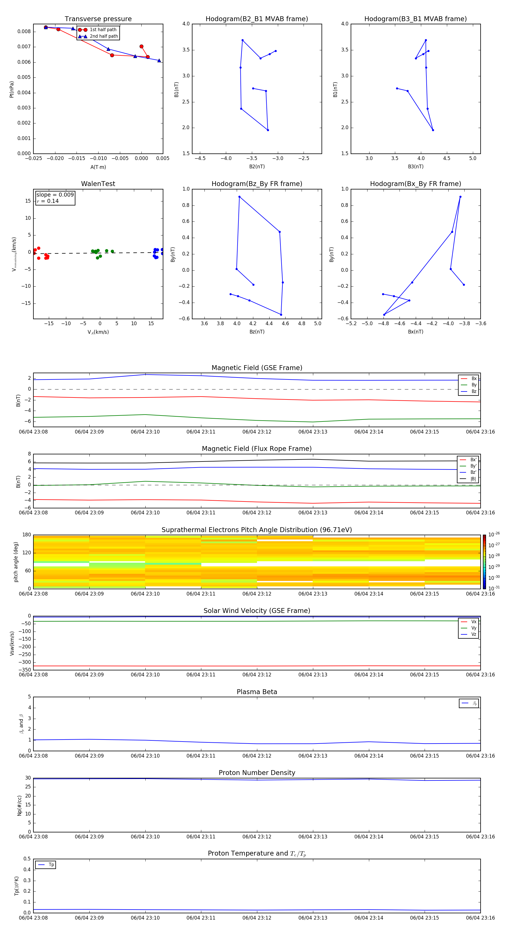
Flux Rope in 2016

Flux Rope Event 2016-06-04 23:08 ~ 2016-06-04 23:16 (9 minutes)


plot