HOME   LIST
‹–   –›

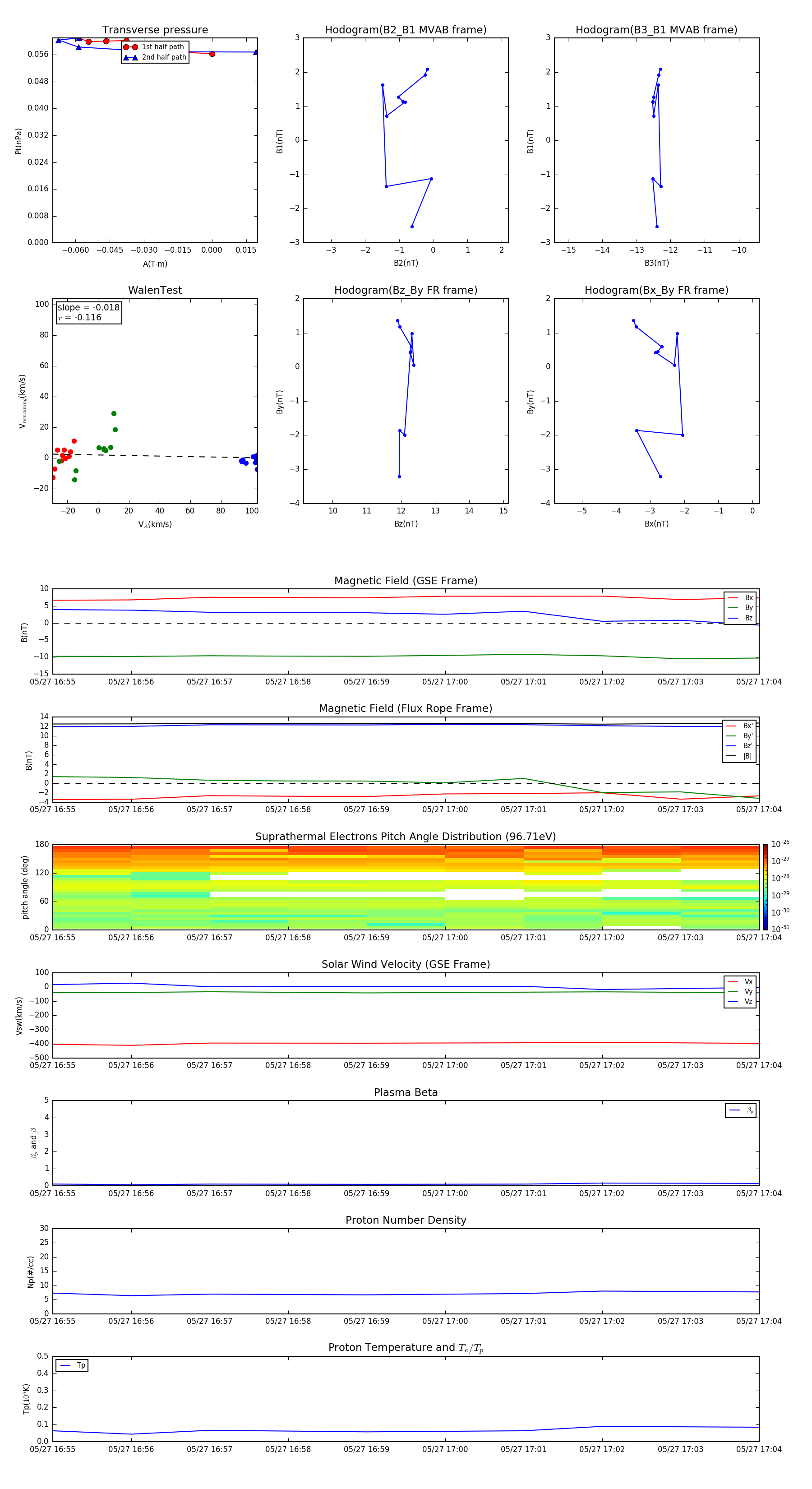
Flux Rope in 2016

Flux Rope Event 2016-05-27 16:55 ~ 2016-05-27 17:04 (10 minutes)


plot