HOME   LIST
‹–   –›

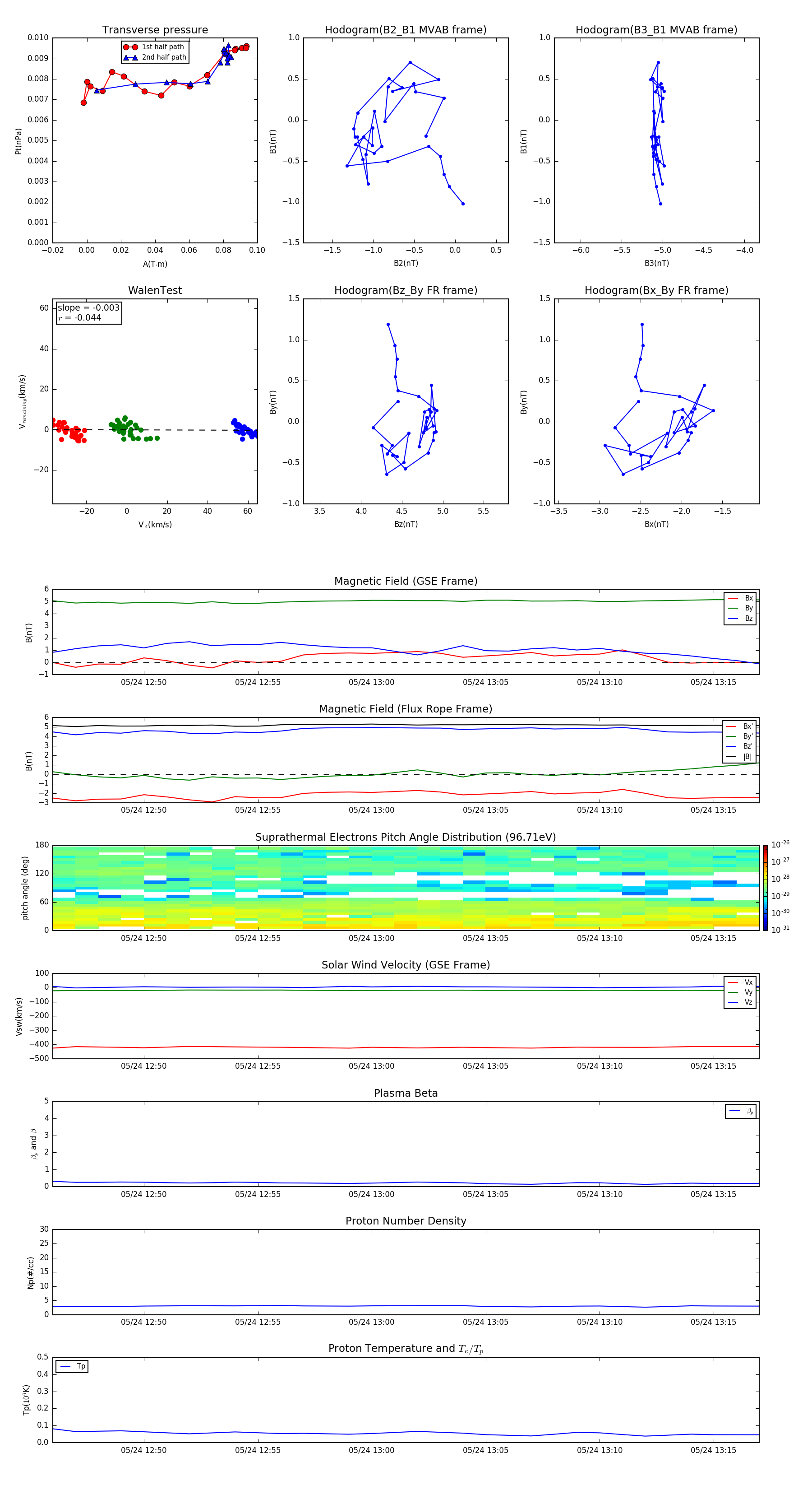
Flux Rope in 2016

Flux Rope Event 2016-05-24 12:46 ~ 2016-05-24 13:17 (32 minutes)


plot