HOME   LIST
‹–   –›

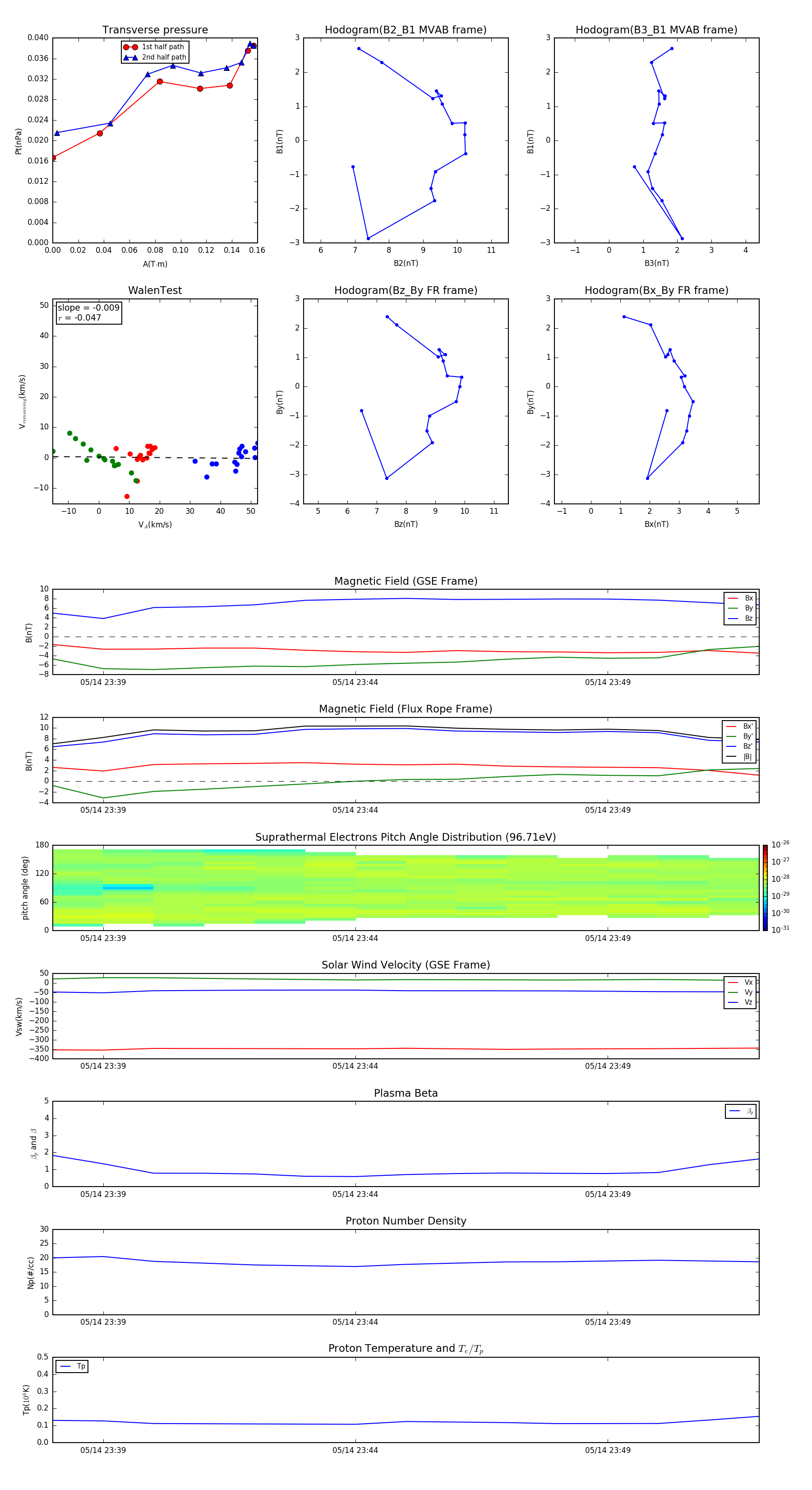
Flux Rope in 2016

Flux Rope Event 2016-05-14 23:38 ~ 2016-05-14 23:52 (15 minutes)


plot