HOME   LIST
‹–   –›

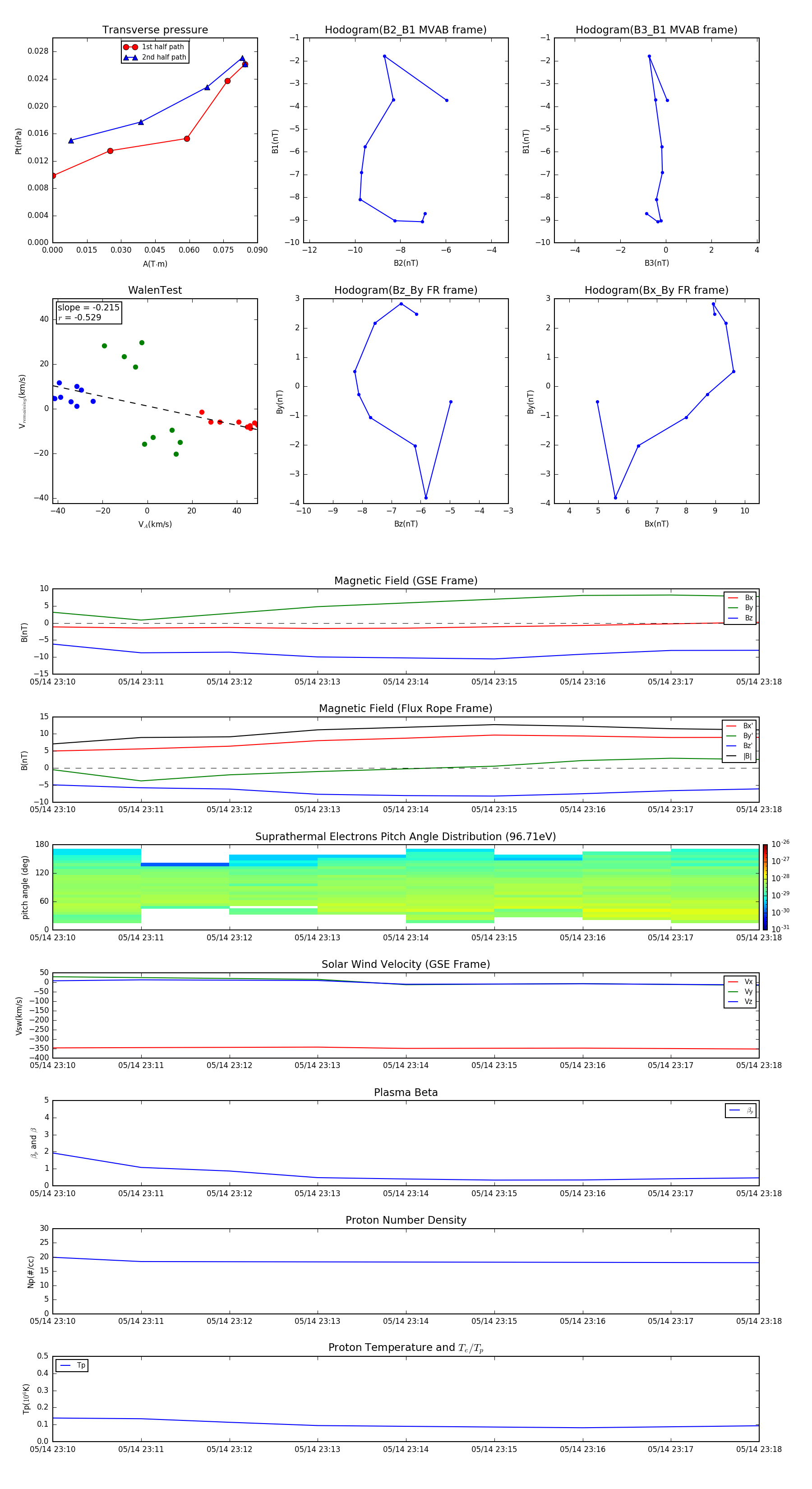
Flux Rope in 2016

Flux Rope Event 2016-05-14 23:10 ~ 2016-05-14 23:18 (9 minutes)


plot