HOME   LIST
‹–   –›

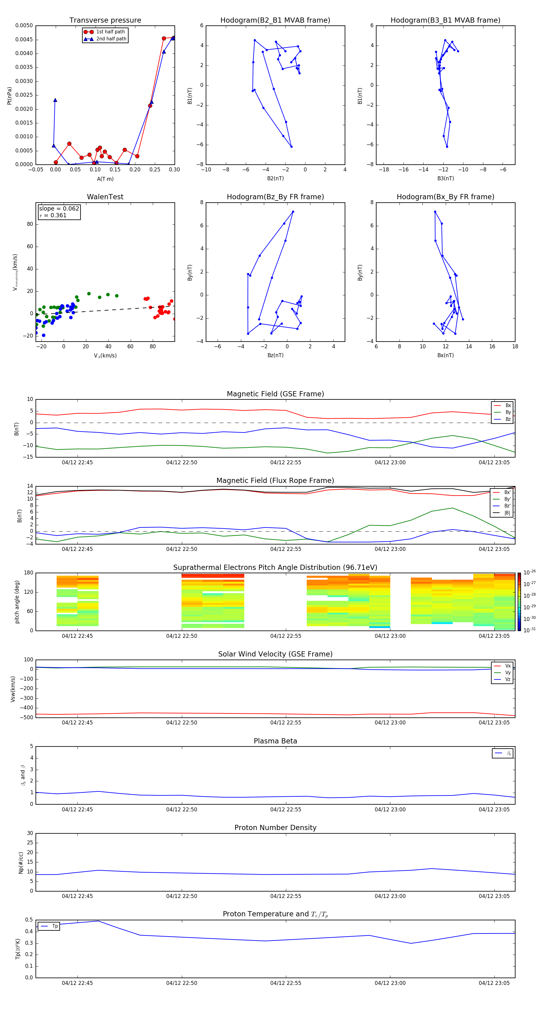
Flux Rope in 2016

Flux Rope Event 2016-04-12 22:43 ~ 2016-04-12 23:06 (24 minutes)


plot