HOME   LIST
‹–   –›

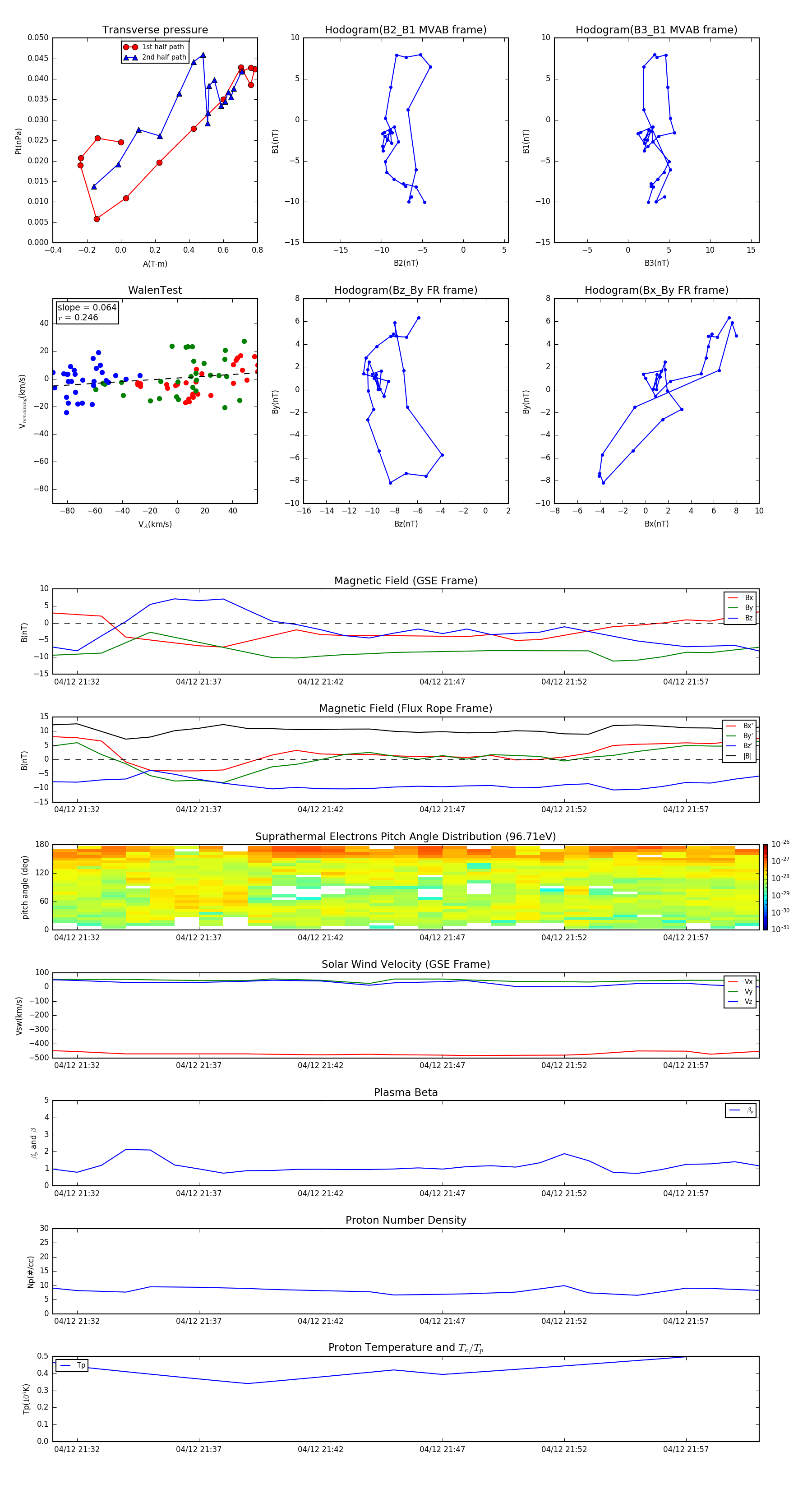
Flux Rope in 2016

Flux Rope Event 2016-04-12 21:31 ~ 2016-04-12 22:00 (30 minutes)


plot