HOME   LIST
‹–   –›

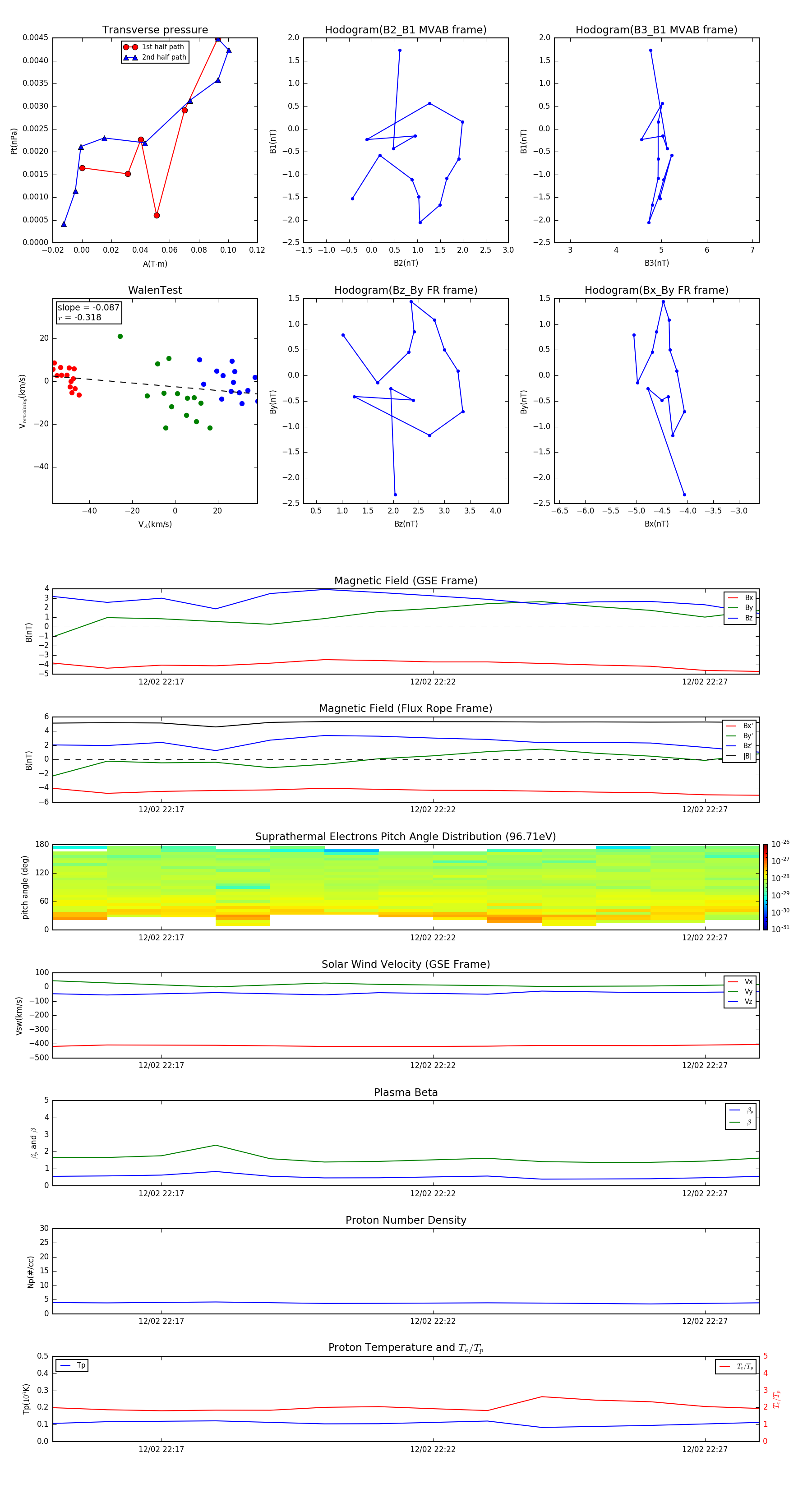
Flux Rope in 2015

Flux Rope Event 2015-12-02 22:15 ~ 2015-12-02 22:28 (14 minutes)


plot