HOME   LIST
‹–   –›

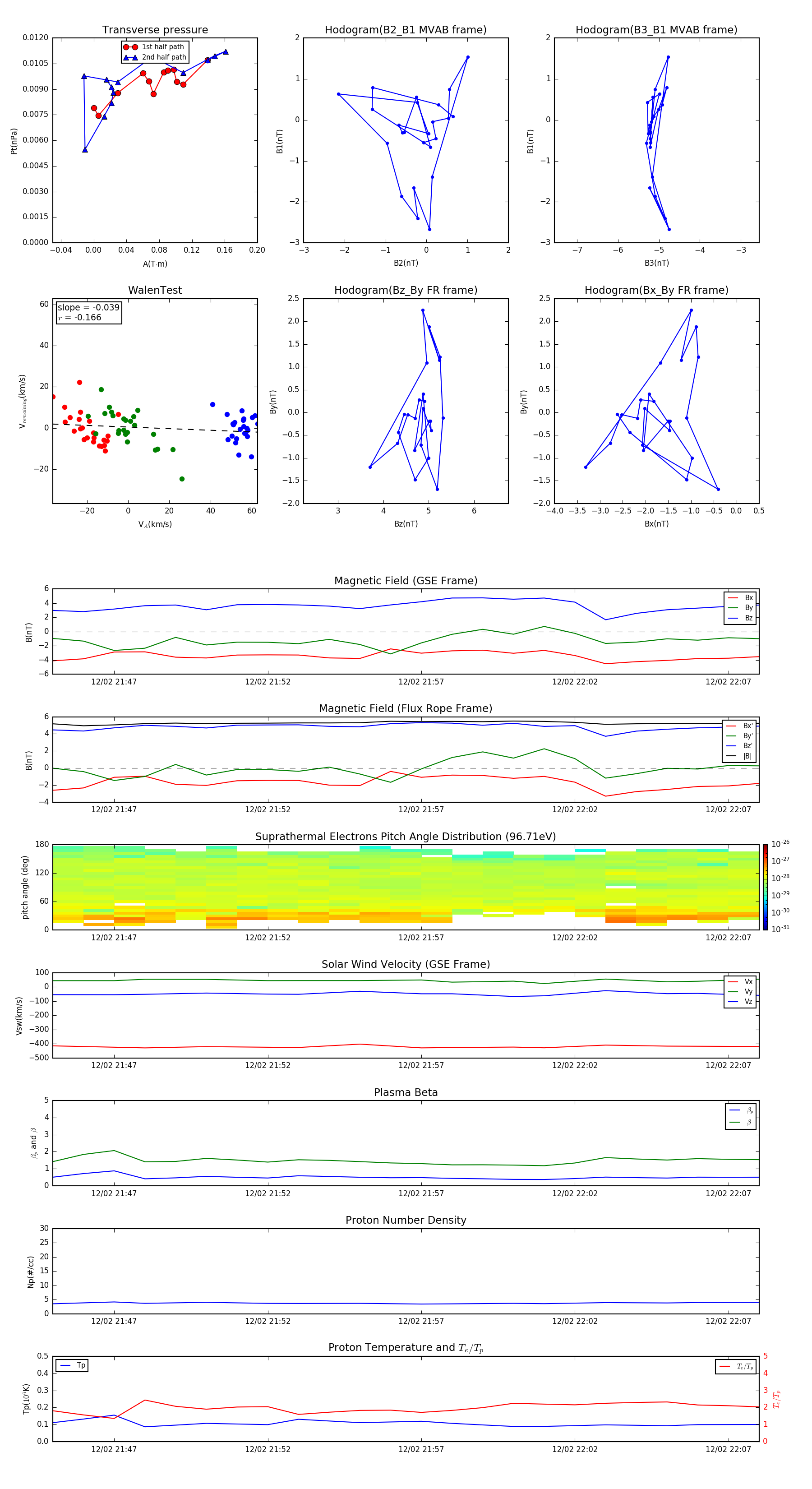
Flux Rope in 2015

Flux Rope Event 2015-12-02 21:45 ~ 2015-12-02 22:08 (24 minutes)


plot