HOME   LIST
‹–   –›

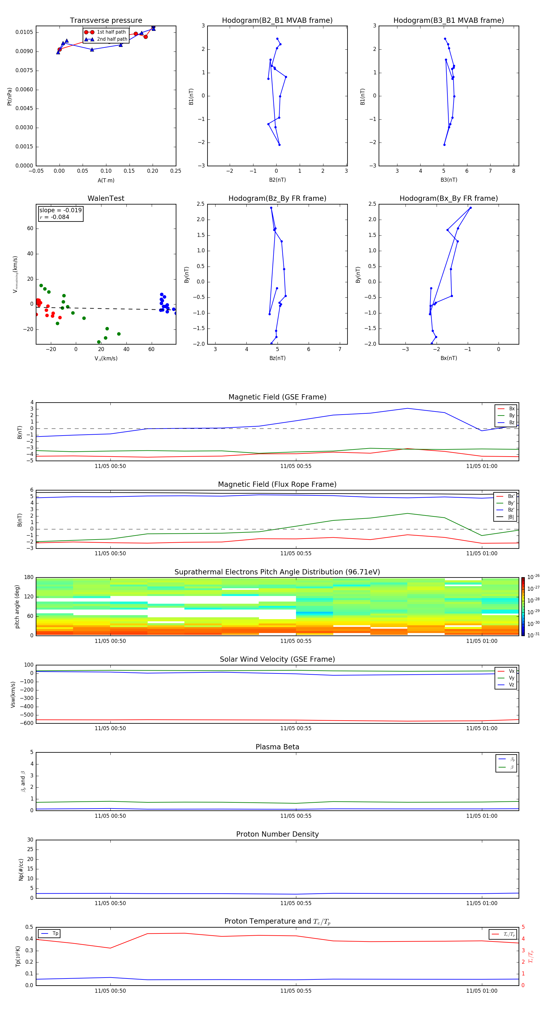
Flux Rope in 2015

Flux Rope Event 2015-11-05 00:48 ~ 2015-11-05 01:01 (14 minutes)


plot