HOME   LIST
‹–   –›

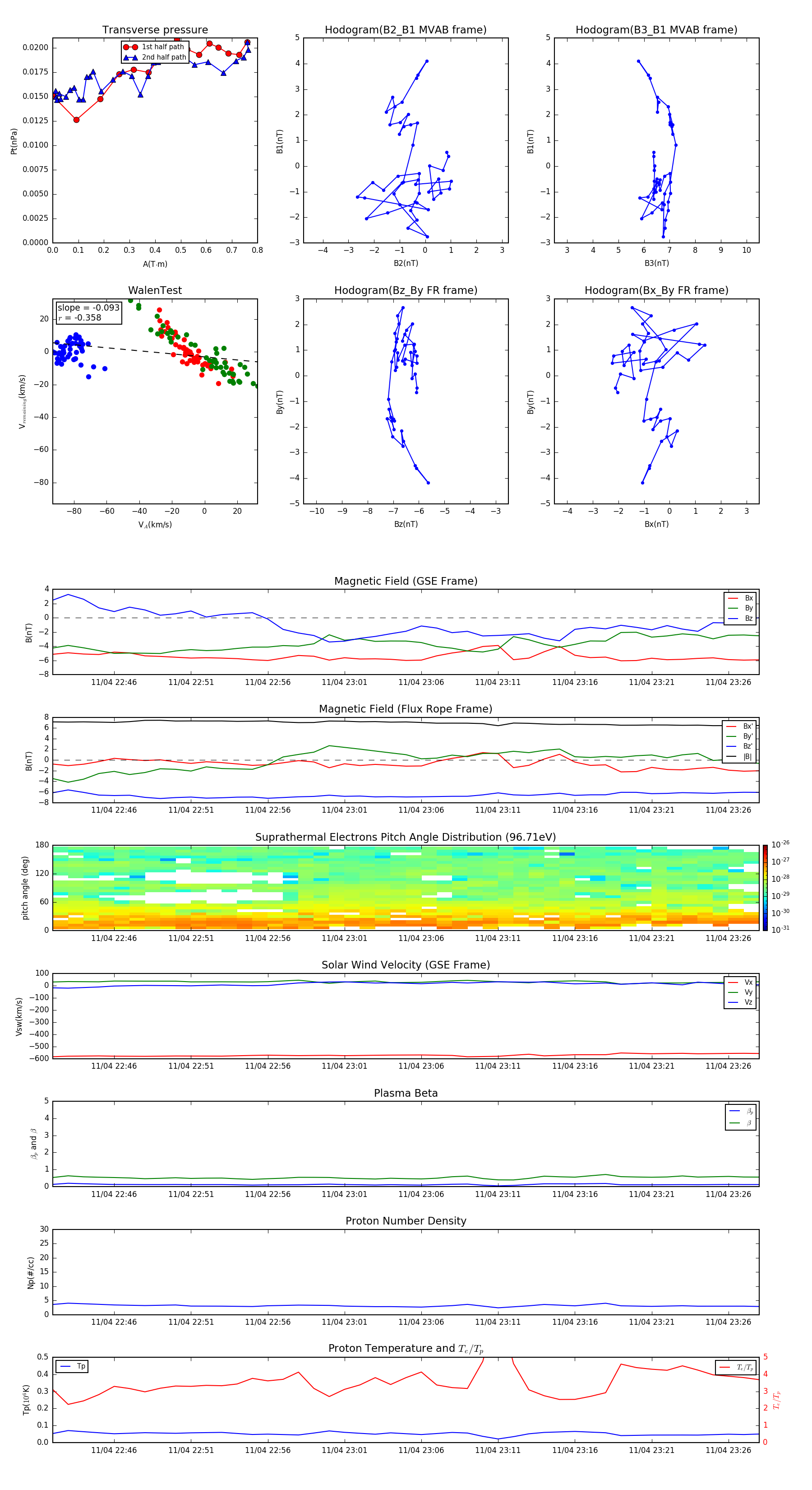
Flux Rope in 2015

Flux Rope Event 2015-11-04 22:42 ~ 2015-11-04 23:28 (47 minutes)


plot