HOME   LIST
‹–   –›

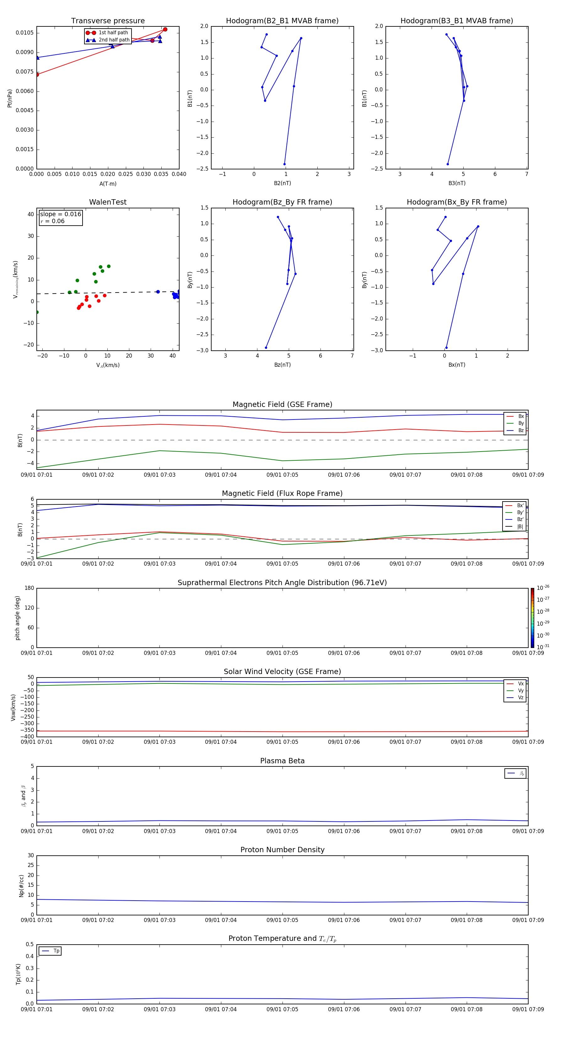
Flux Rope in 2015

Flux Rope Event 2015-09-01 07:01 ~ 2015-09-01 07:09 (9 minutes)


plot