HOME   LIST
‹–   –›

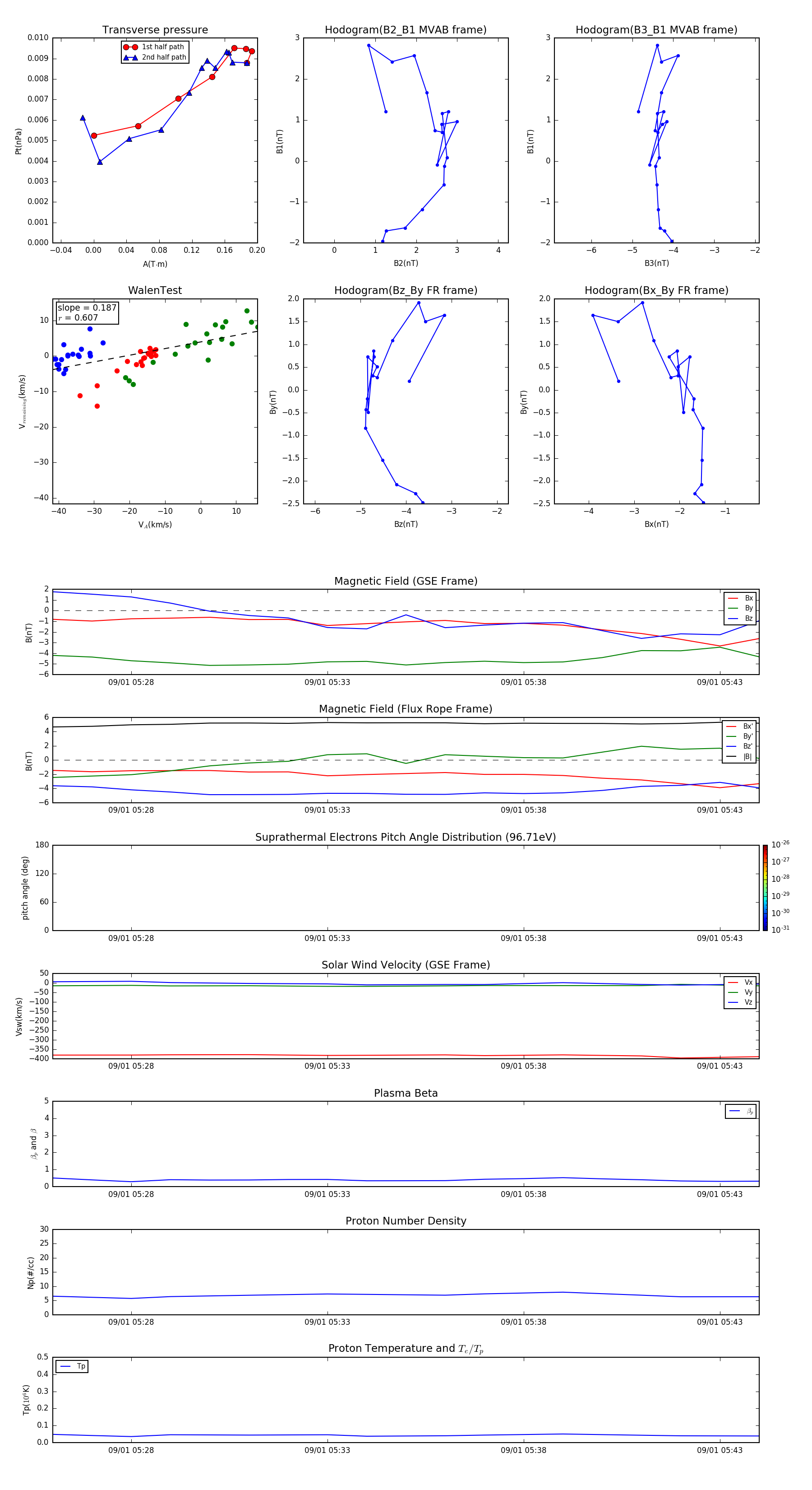
Flux Rope in 2015

Flux Rope Event 2015-09-01 05:26 ~ 2015-09-01 05:44 (19 minutes)


plot