HOME   LIST
‹–   –›

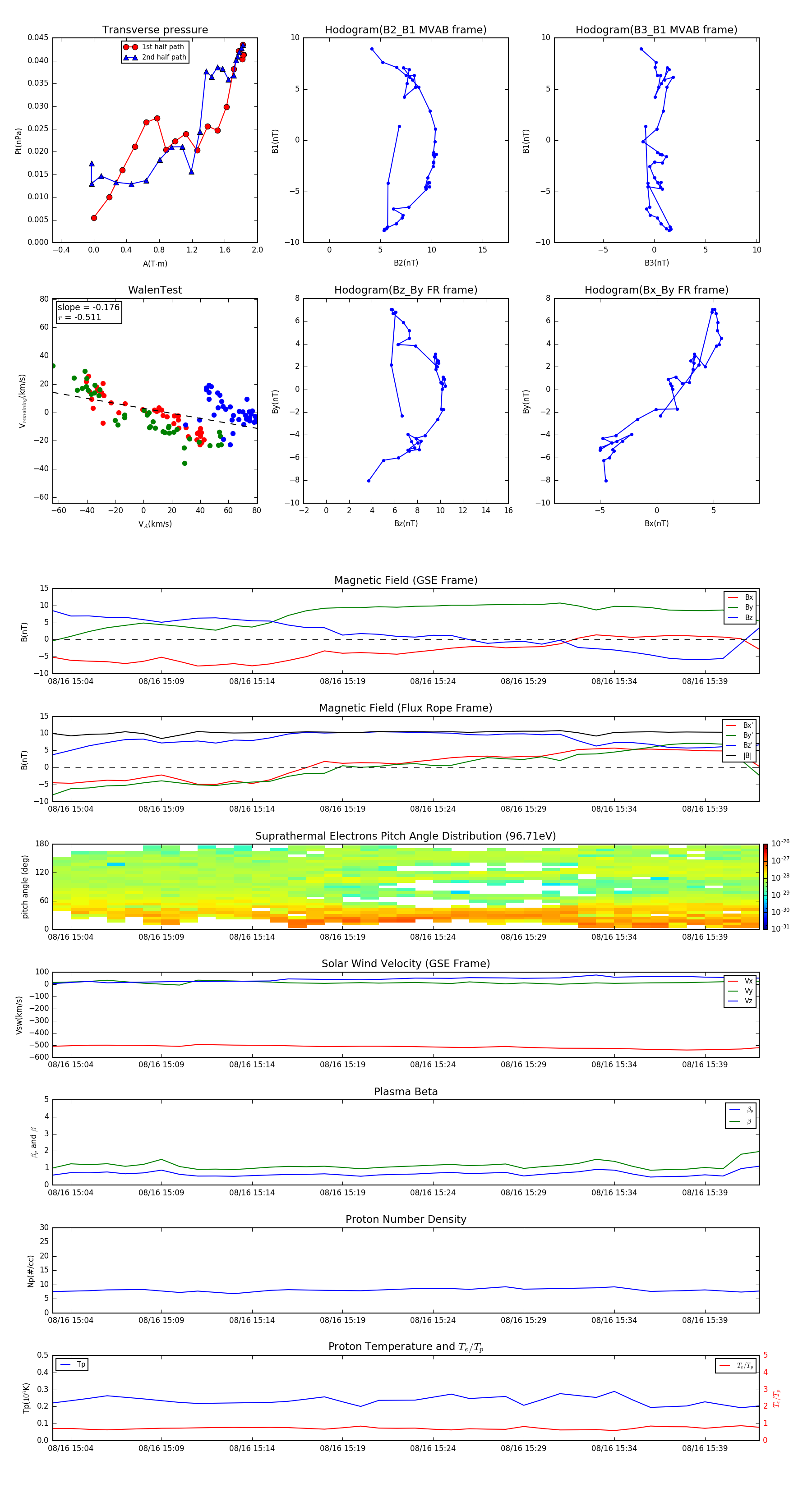
Flux Rope in 2015

Flux Rope Event 2015-08-16 15:03 ~ 2015-08-16 15:42 (40 minutes)


plot