HOME   LIST
‹–   –›

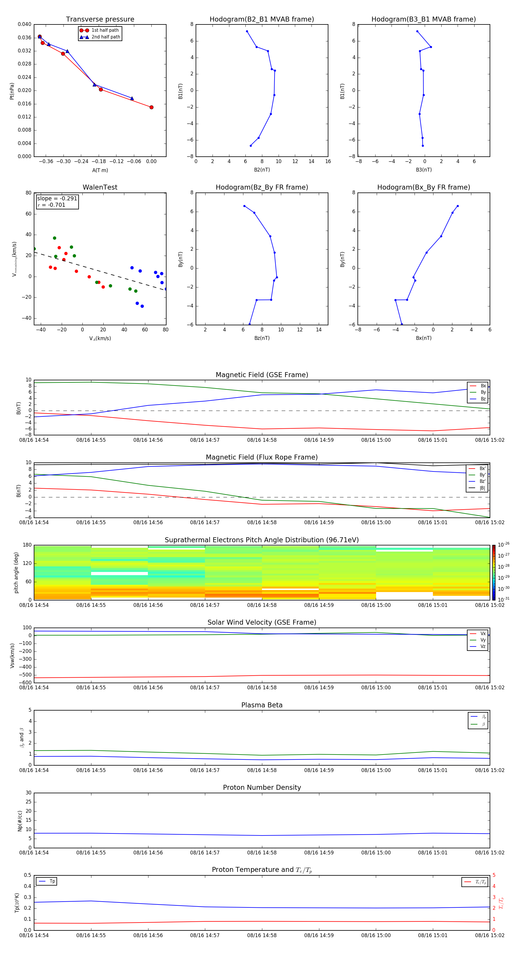
Flux Rope in 2015

Flux Rope Event 2015-08-16 14:54 ~ 2015-08-16 15:02 (9 minutes)


plot