HOME   LIST
‹–   –›

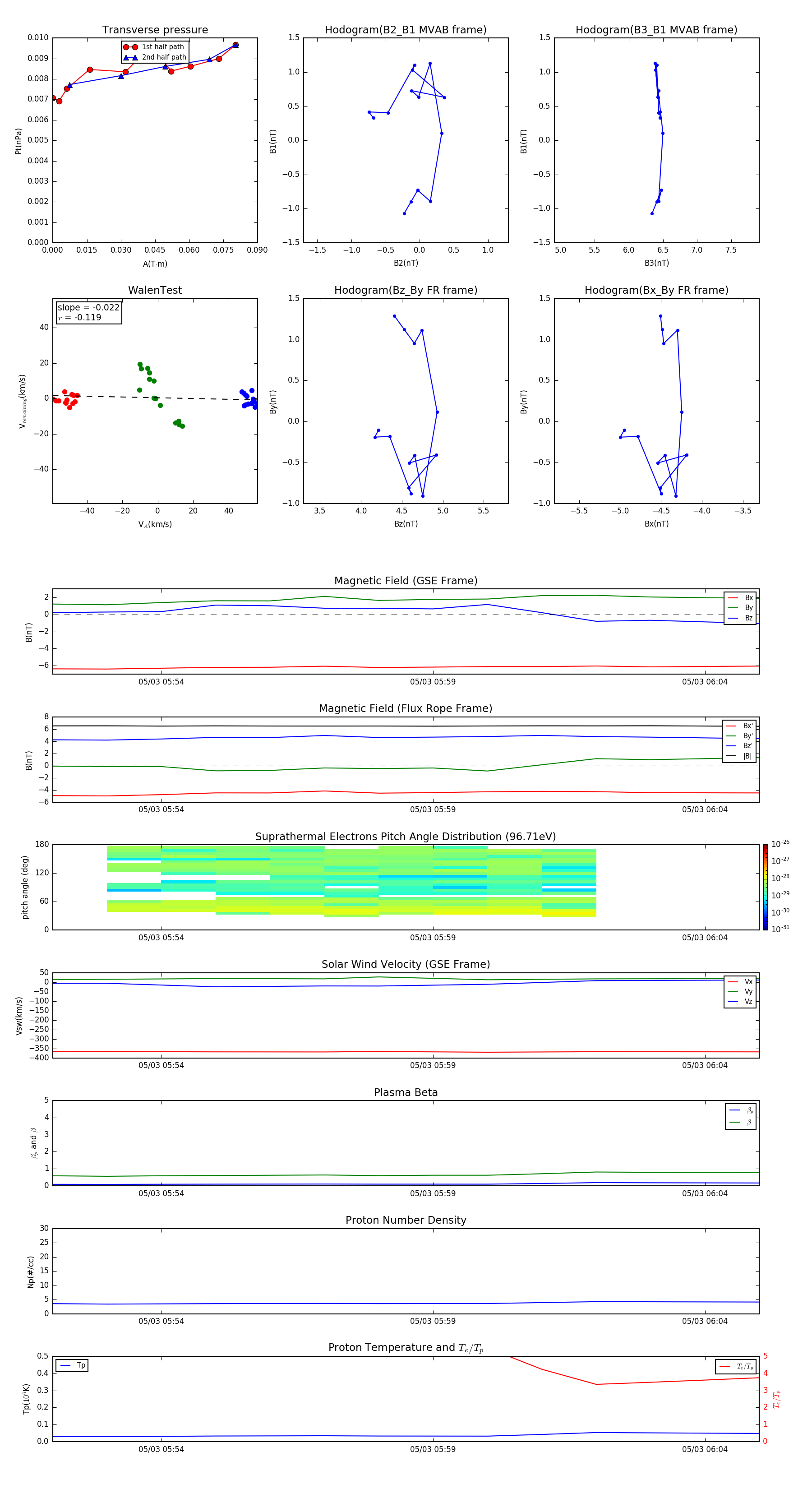
Flux Rope in 2015

Flux Rope Event 2015-05-03 05:52 ~ 2015-05-03 06:05 (14 minutes)


plot