HOME   LIST
‹–   –›

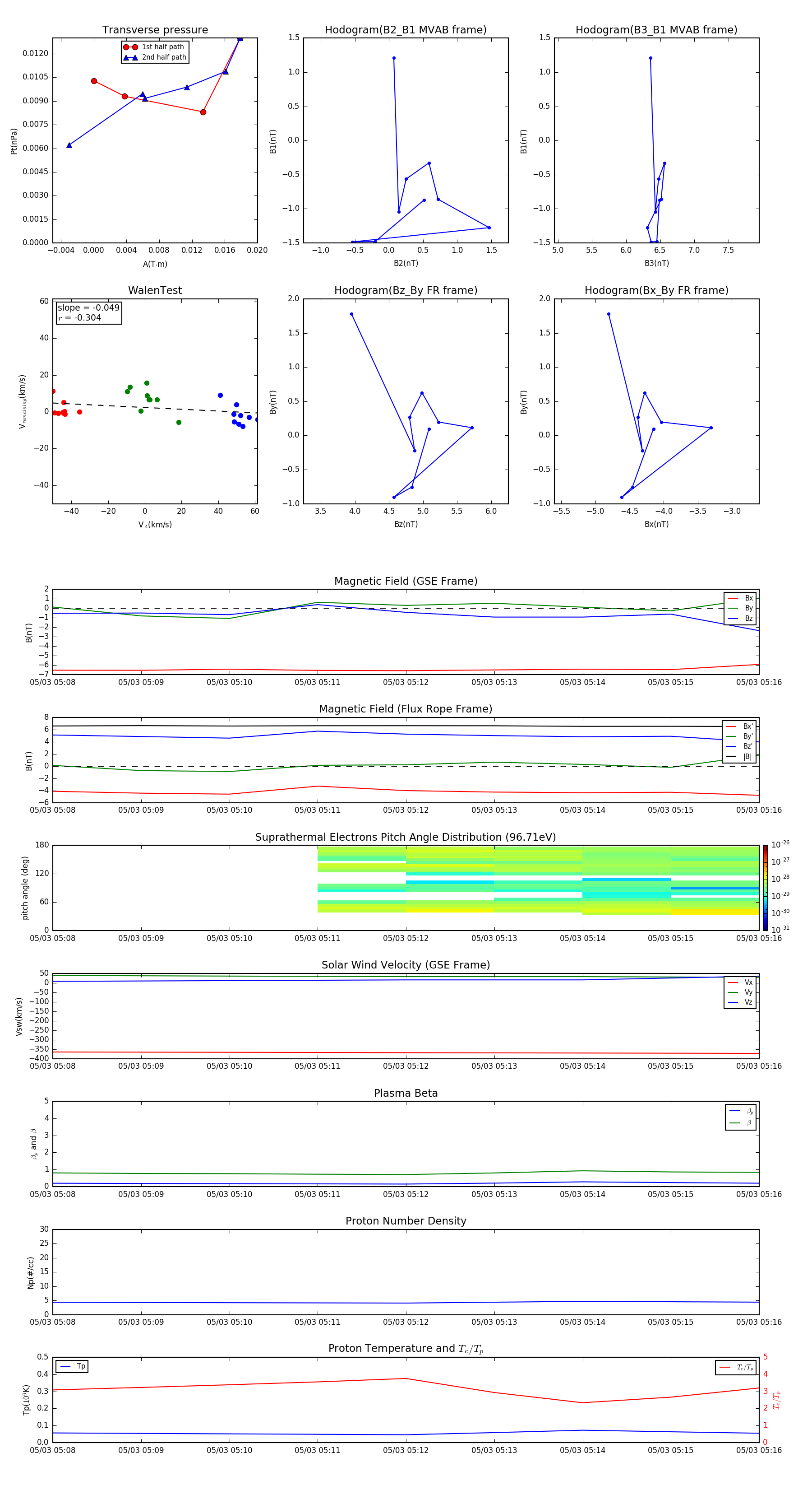
Flux Rope in 2015

Flux Rope Event 2015-05-03 05:08 ~ 2015-05-03 05:16 (9 minutes)


plot