HOME   LIST
‹–   –›

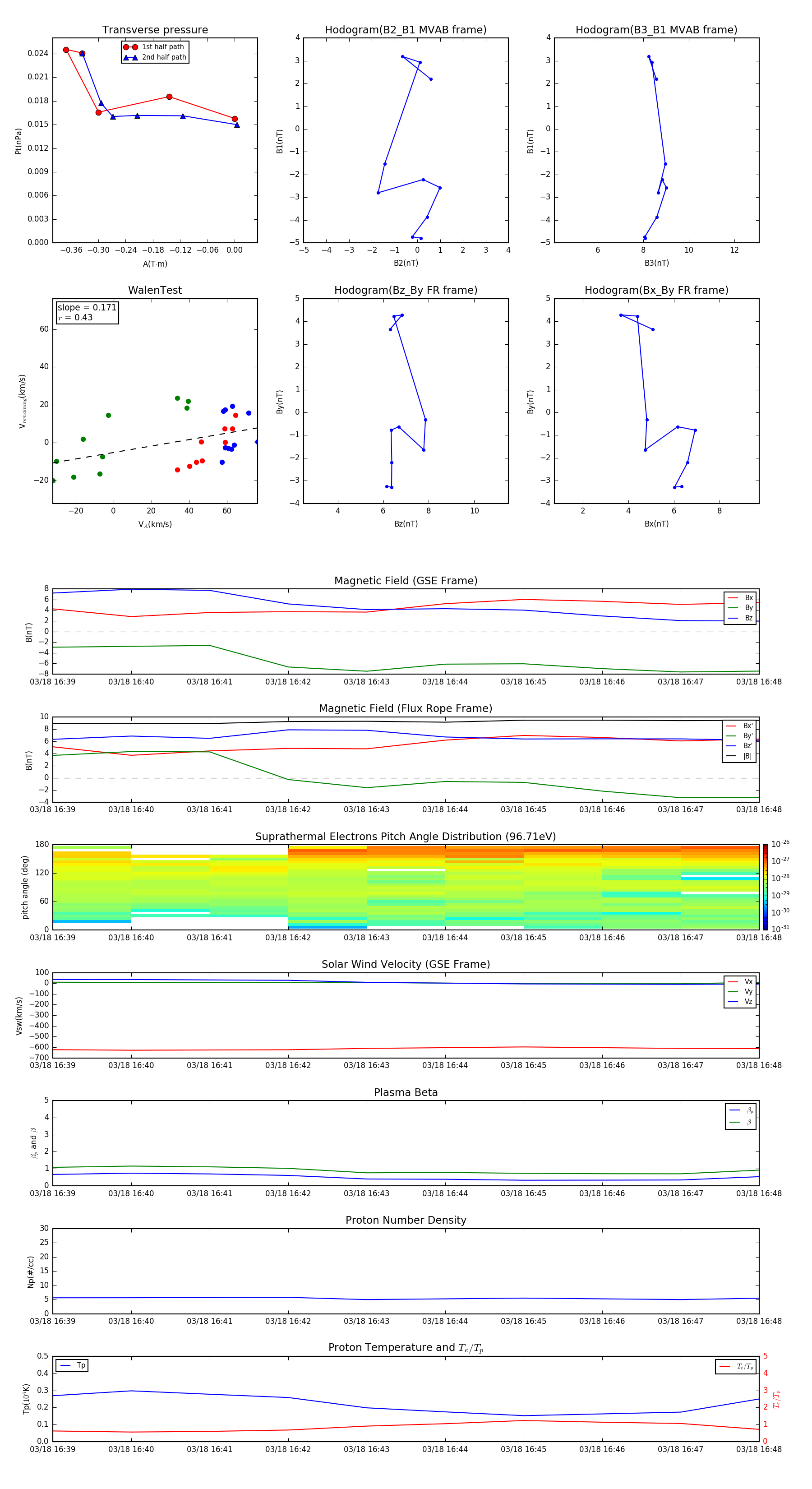
Flux Rope in 2015

Flux Rope Event 2015-03-18 16:39 ~ 2015-03-18 16:48 (10 minutes)


plot