HOME   LIST
‹–   –›

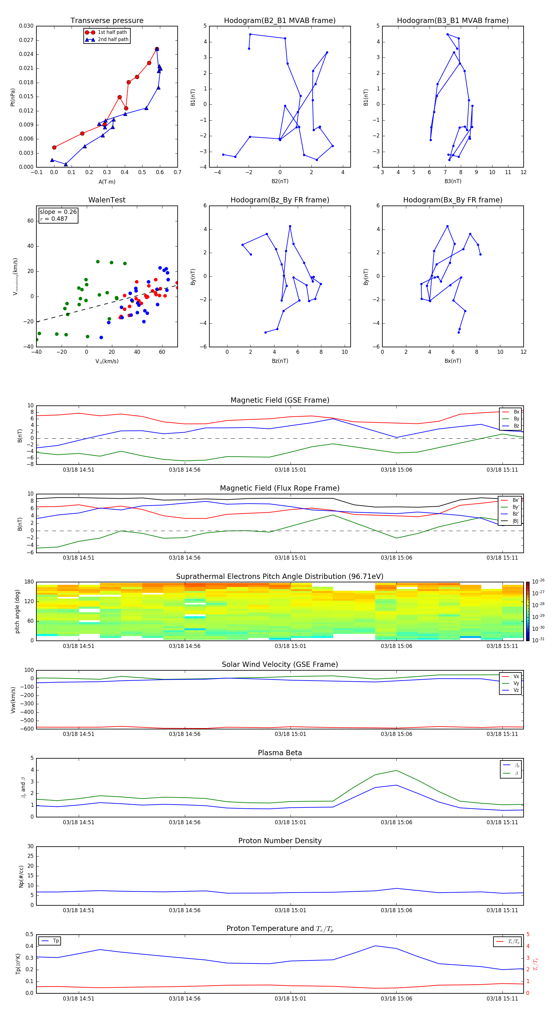
Flux Rope in 2015

Flux Rope Event 2015-03-18 14:49 ~ 2015-03-18 15:12 (24 minutes)


plot