HOME   LIST
‹–   –›

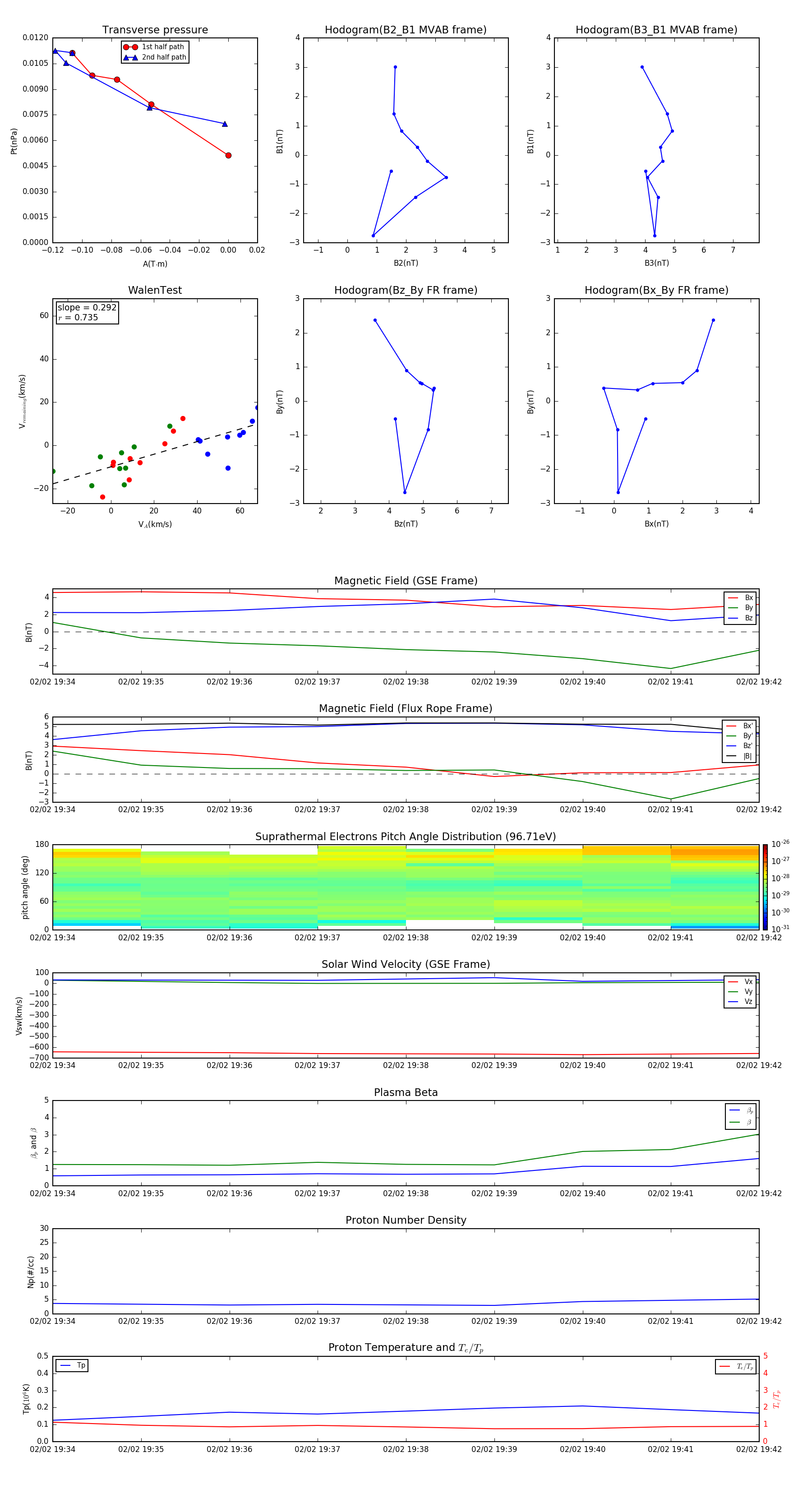
Flux Rope in 2015

Flux Rope Event 2015-02-02 19:34 ~ 2015-02-02 19:42 (9 minutes)


plot