HOME   LIST
‹–   –›

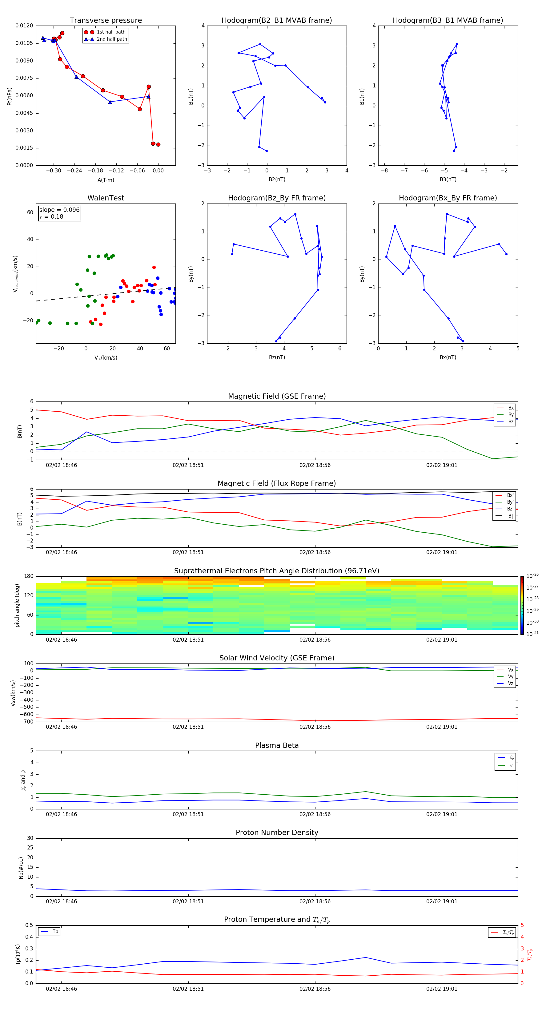
Flux Rope in 2015

Flux Rope Event 2015-02-02 18:45 ~ 2015-02-02 19:04 (20 minutes)


plot