HOME   LIST
‹–   –›

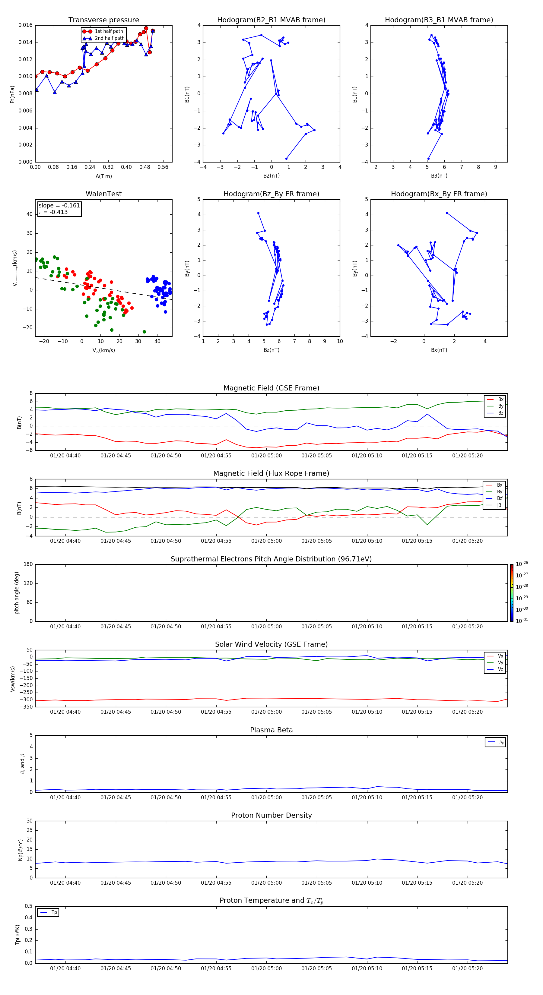
Flux Rope in 2015

Flux Rope Event 2015-01-20 04:37 ~ 2015-01-20 05:24 (48 minutes)


plot