HOME   LIST
‹–   –›

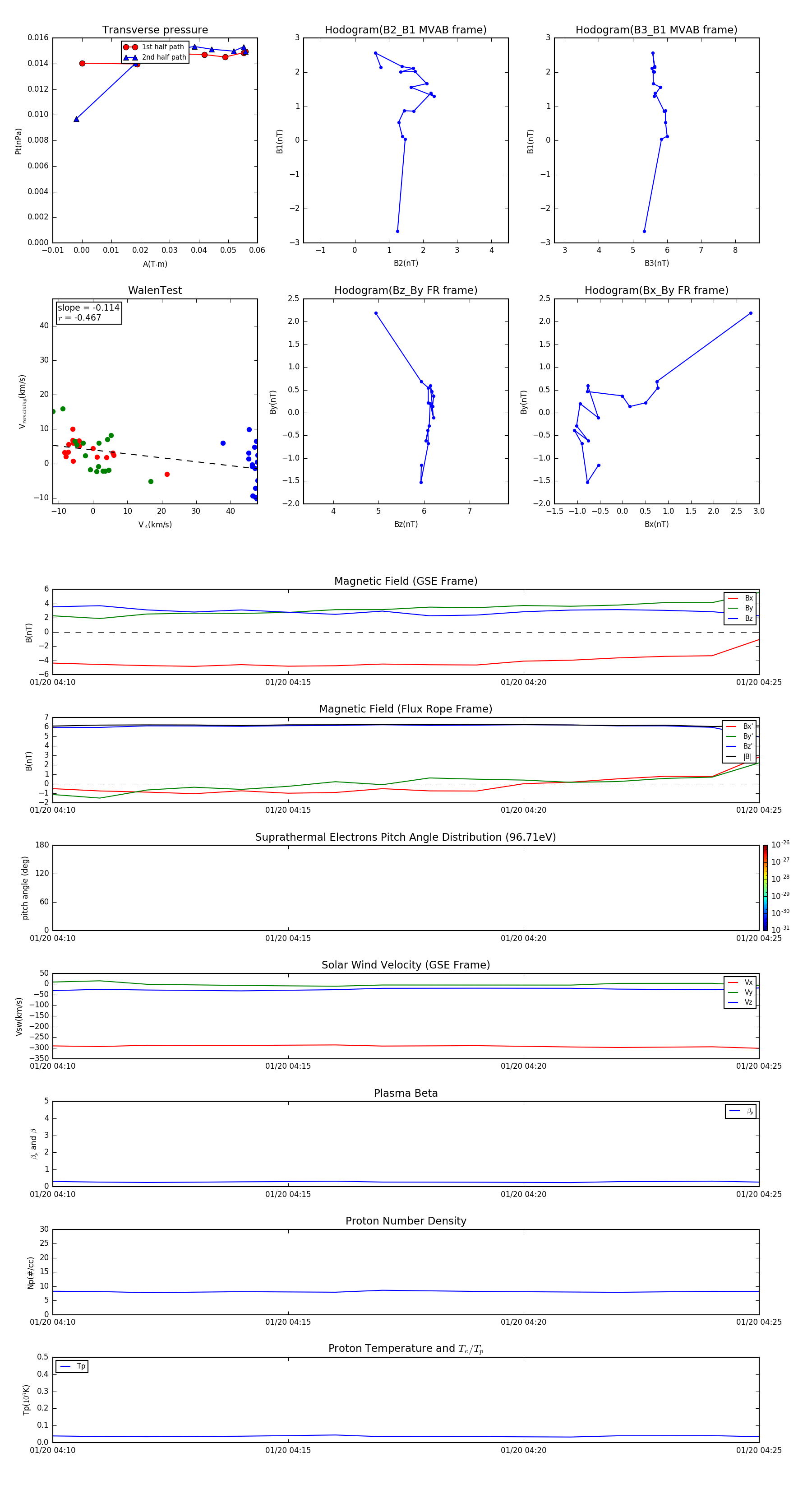
Flux Rope in 2015

Flux Rope Event 2015-01-20 04:10 ~ 2015-01-20 04:25 (16 minutes)


plot