HOME   LIST
‹–   –›

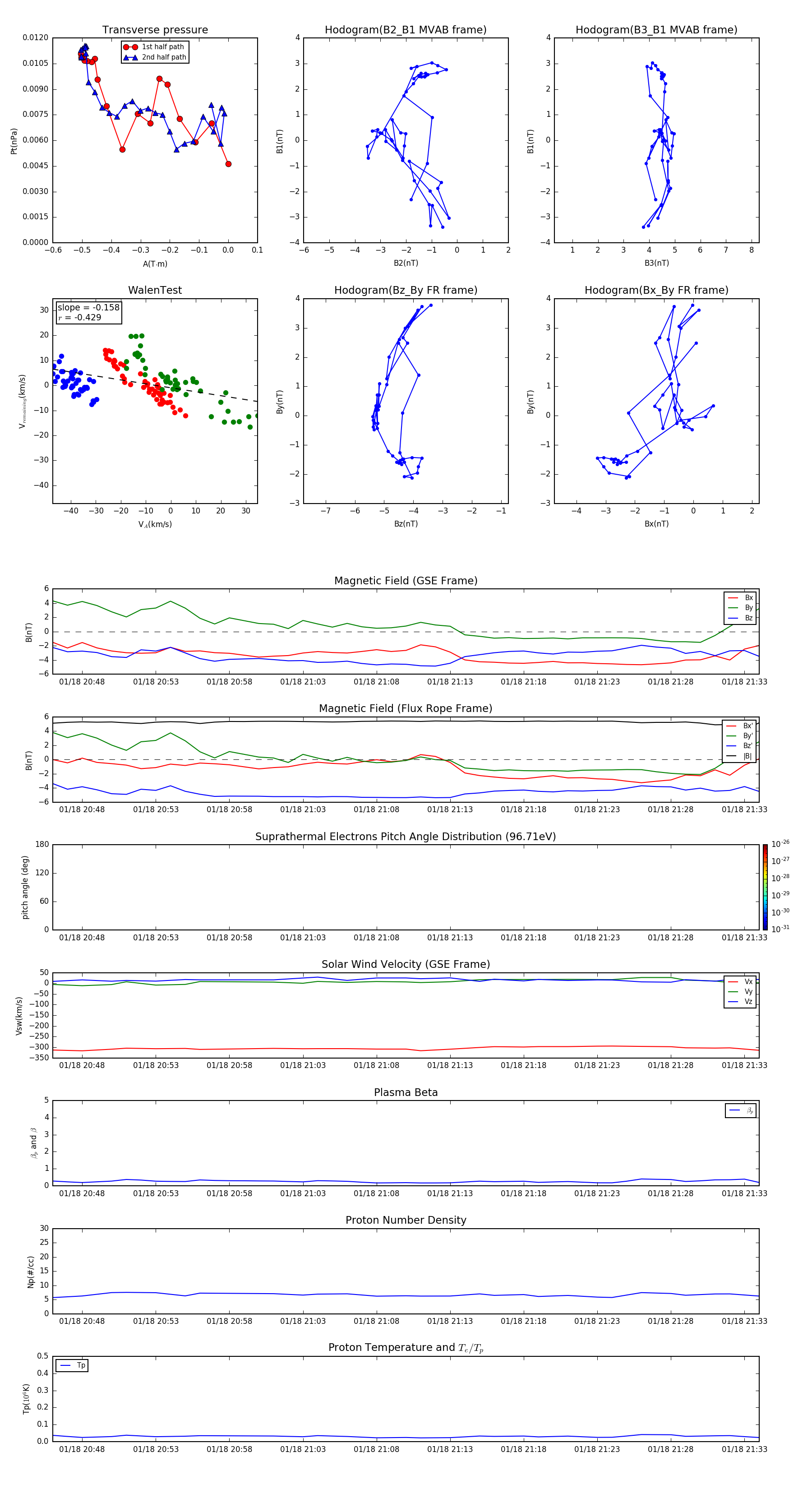
Flux Rope in 2015

Flux Rope Event 2015-01-18 20:46 ~ 2015-01-18 21:34 (49 minutes)


plot