HOME   LIST
‹–   –›

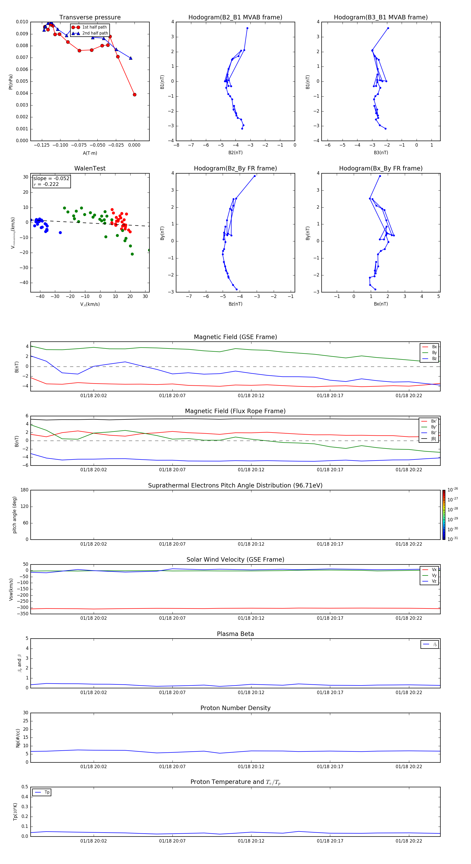
Flux Rope in 2015

Flux Rope Event 2015-01-18 19:58 ~ 2015-01-18 20:24 (27 minutes)


plot