HOME   LIST
‹–   –›

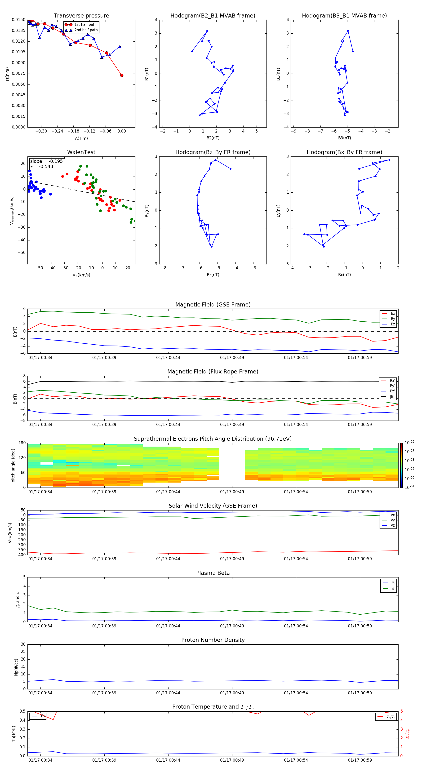
Flux Rope in 2015

Flux Rope Event 2015-01-17 00:33 ~ 2015-01-17 01:02 (30 minutes)


plot