HOME   LIST
‹–   –›

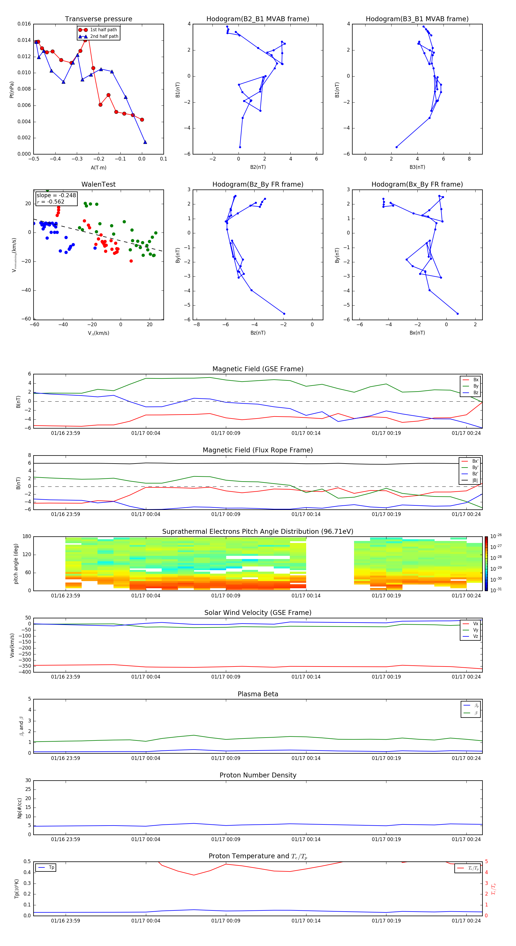
Flux Rope in 2015

Flux Rope Event 2015-01-16 23:57 ~ 2015-01-17 00:25 (29 minutes)


plot