HOME   LIST
‹–   –›

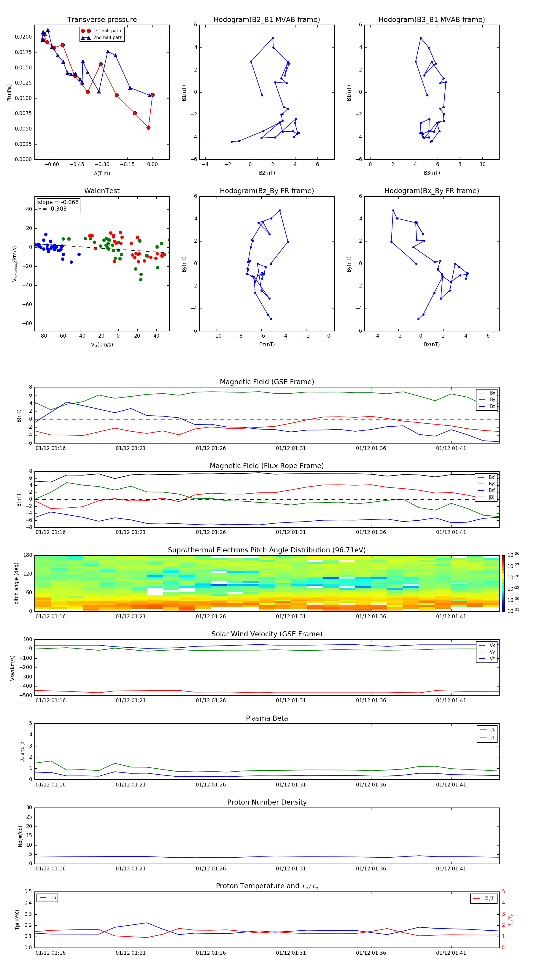
Flux Rope in 2015

Flux Rope Event 2015-01-12 01:15 ~ 2015-01-12 01:44 (30 minutes)


plot