HOME   LIST
‹–   –›

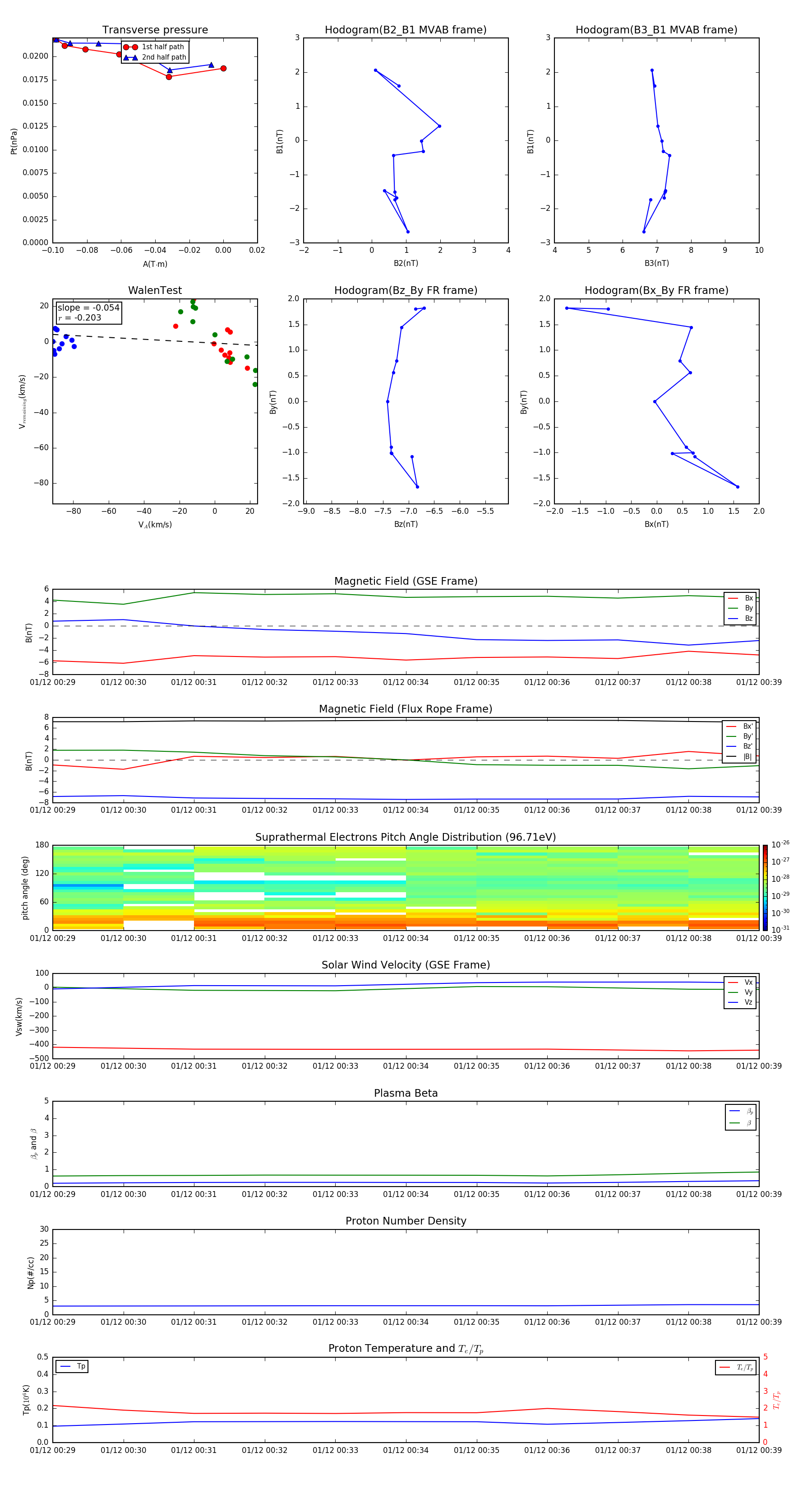
Flux Rope in 2015

Flux Rope Event 2015-01-12 00:29 ~ 2015-01-12 00:39 (11 minutes)


plot