HOME   LIST
‹–   –›

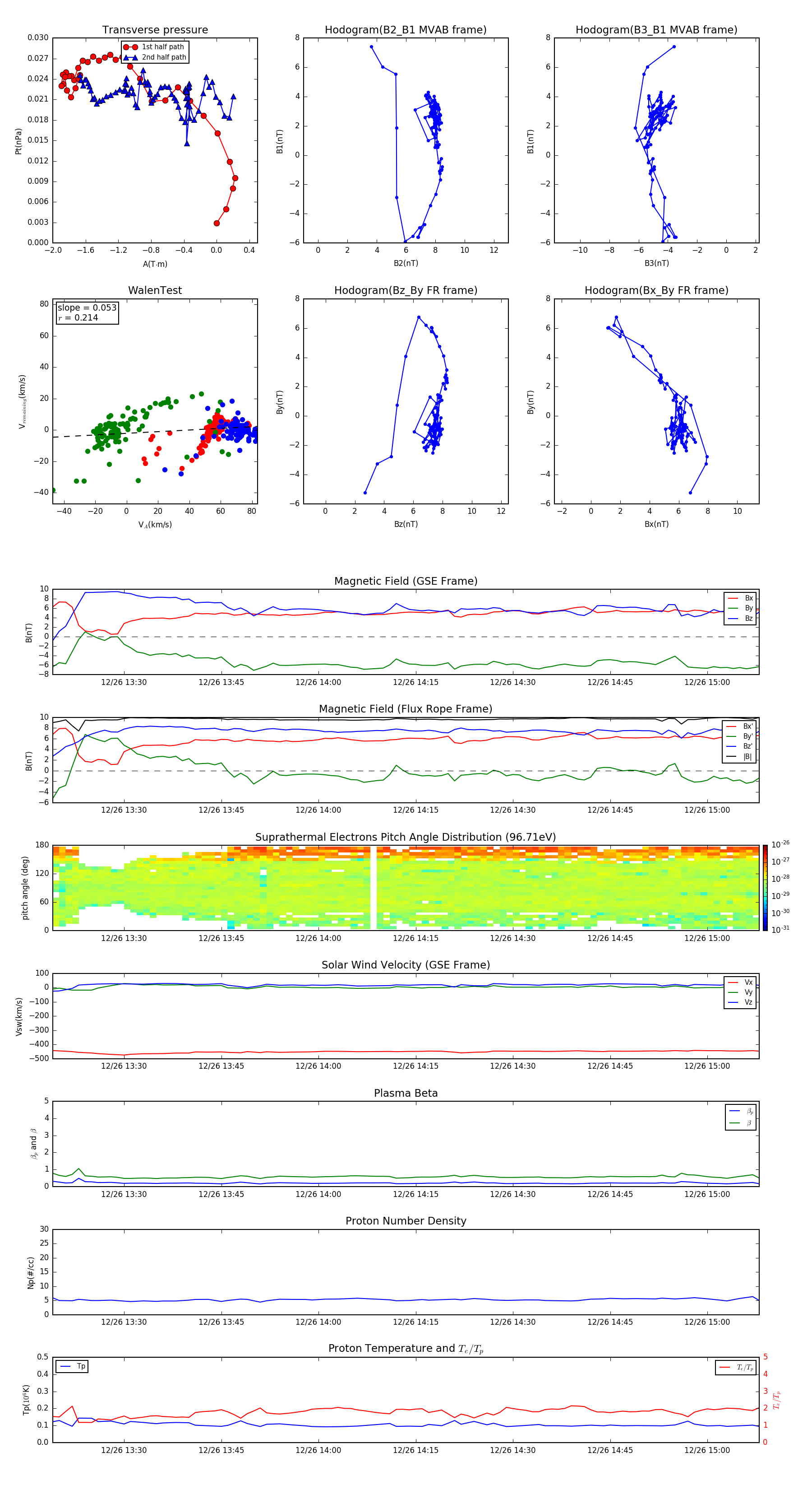
Flux Rope in 2014

Flux Rope Event 2014-12-26 13:19 ~ 2014-12-26 15:08 (110 minutes)


plot