HOME   LIST
‹–   –›

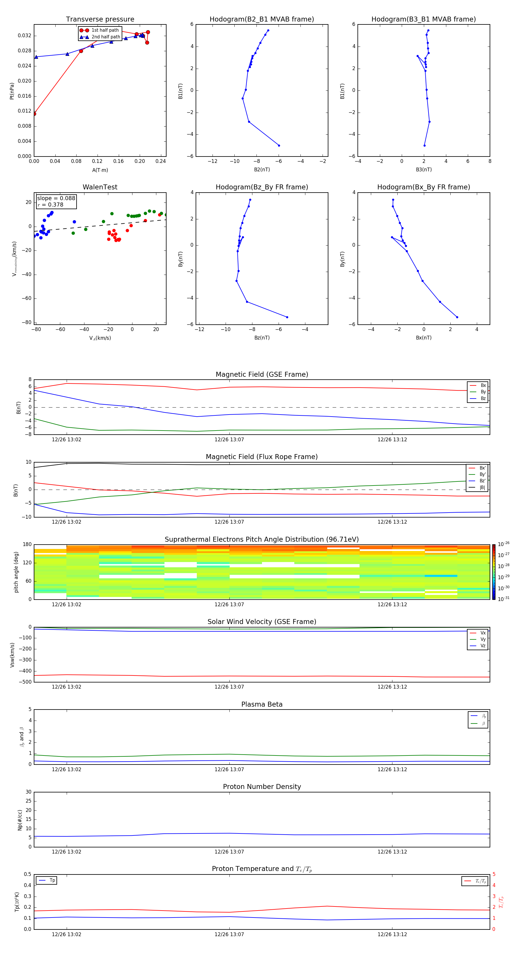
Flux Rope in 2014

Flux Rope Event 2014-12-26 13:01 ~ 2014-12-26 13:15 (15 minutes)


plot