HOME   LIST
‹–   –›

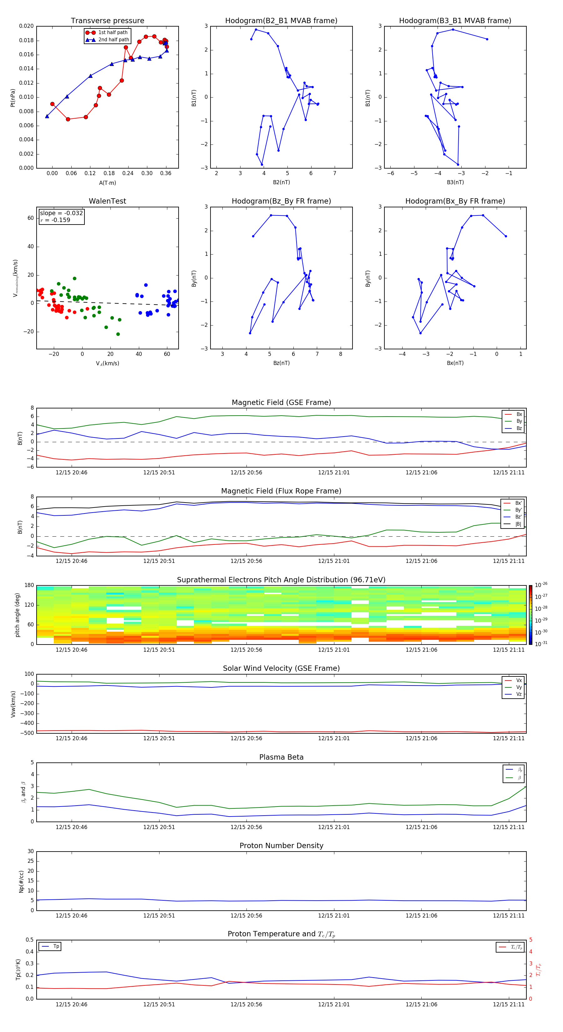
Flux Rope in 2014

Flux Rope Event 2014-12-15 20:44 ~ 2014-12-15 21:12 (29 minutes)


plot