HOME   LIST
‹–   –›

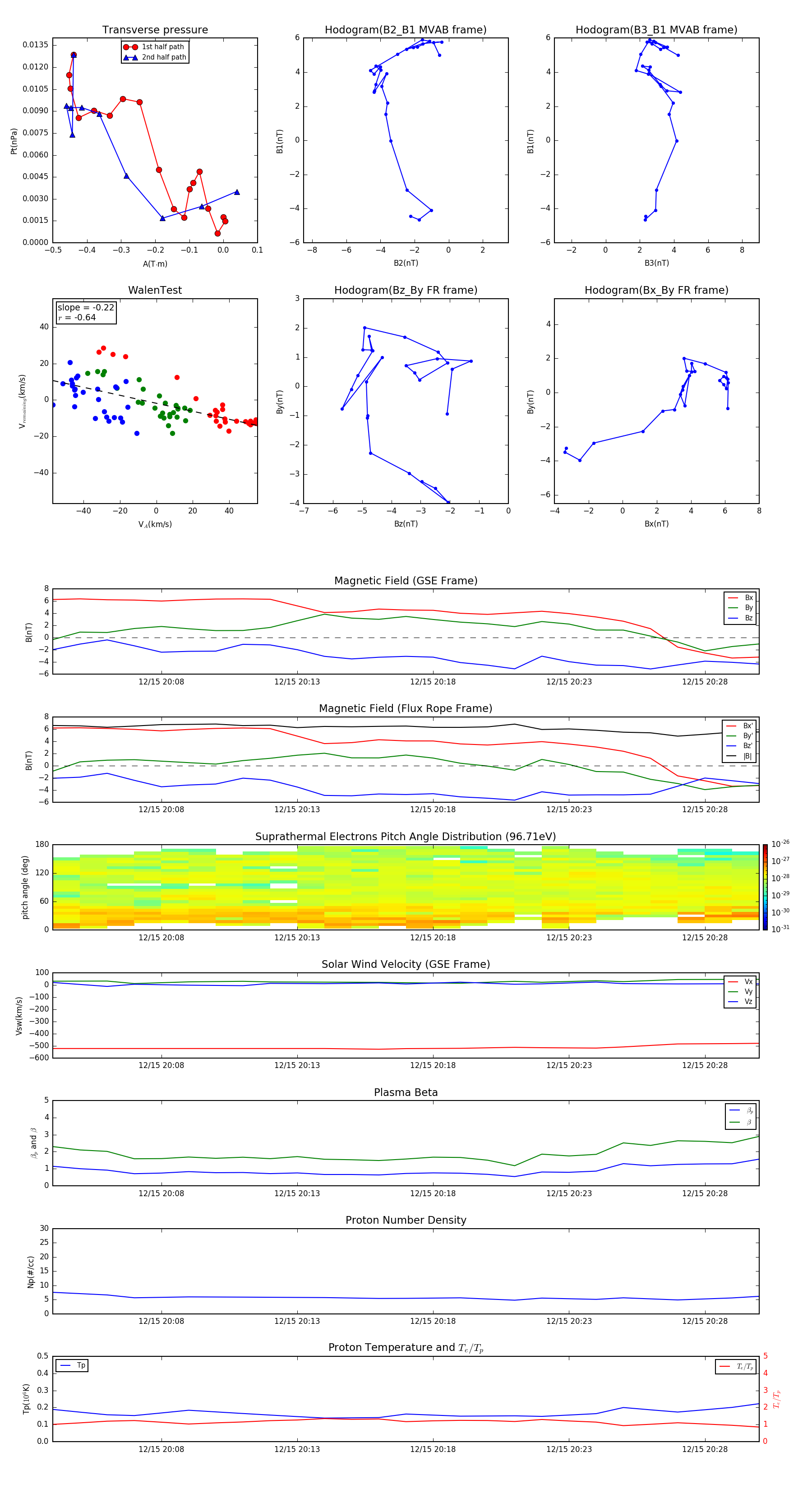
Flux Rope in 2014

Flux Rope Event 2014-12-15 20:04 ~ 2014-12-15 20:30 (27 minutes)


plot