HOME   LIST
‹–   –›

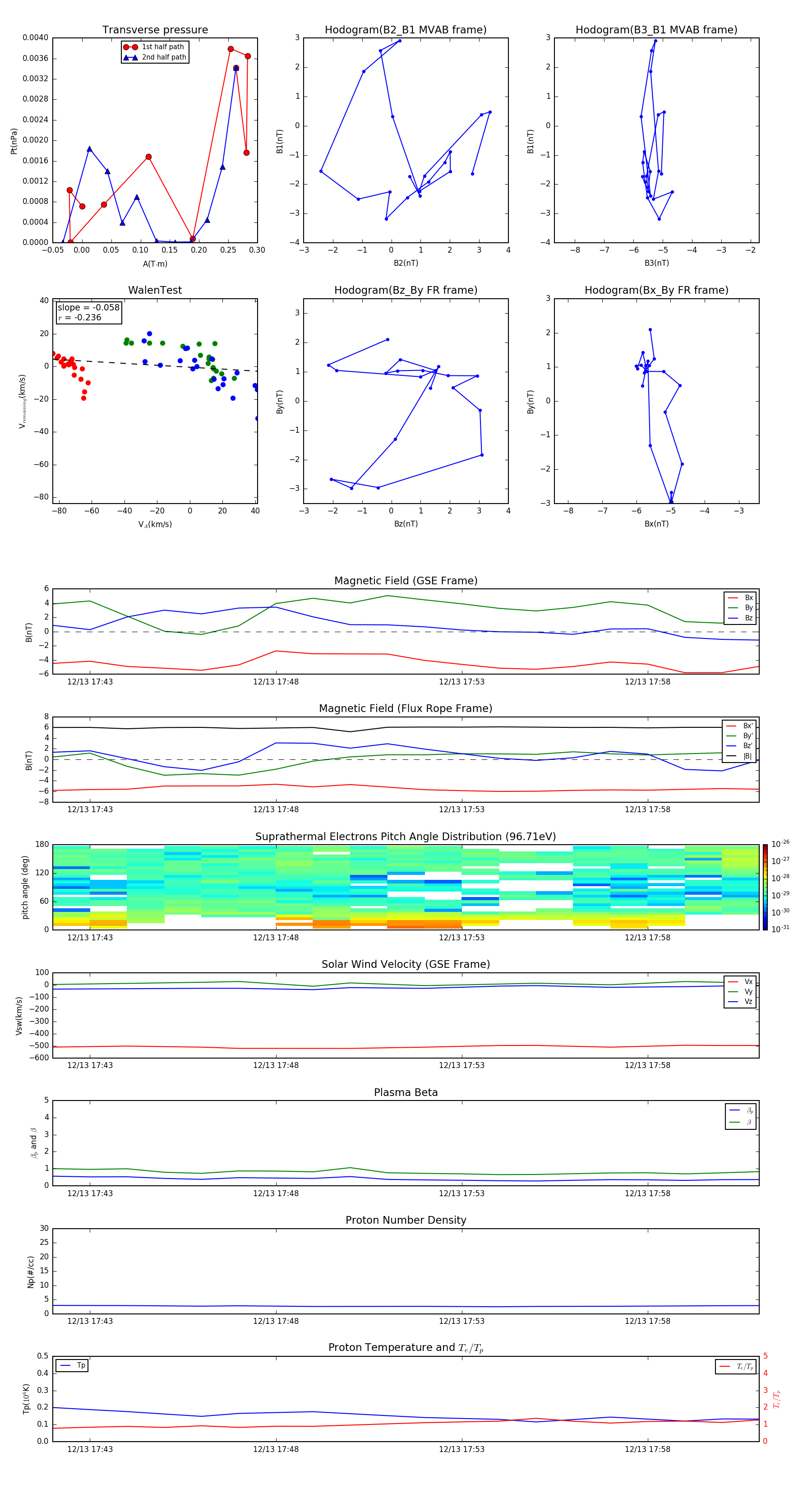
Flux Rope in 2014

Flux Rope Event 2014-12-13 17:42 ~ 2014-12-13 18:01 (20 minutes)


plot