HOME   LIST
‹–   –›

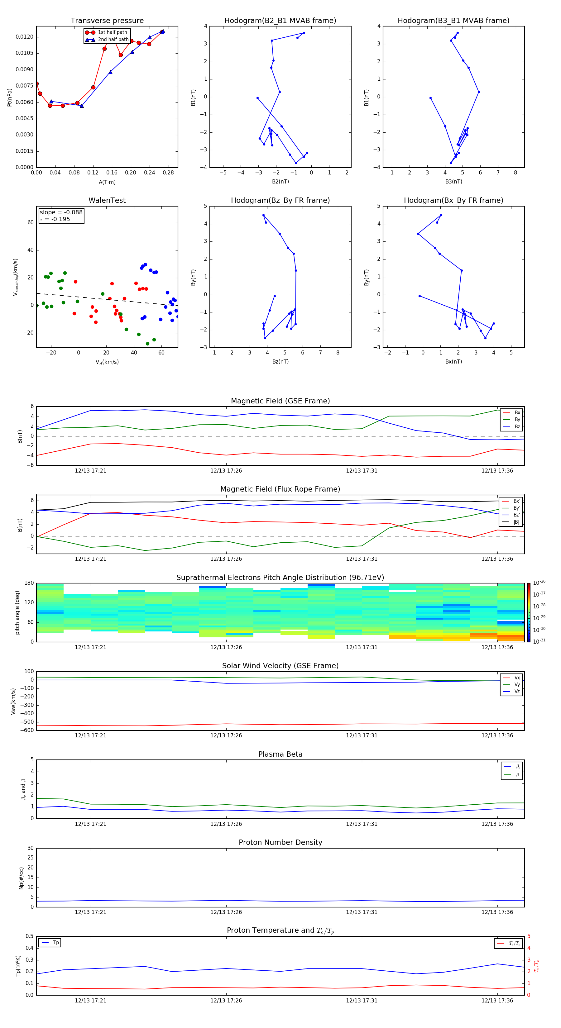
Flux Rope in 2014

Flux Rope Event 2014-12-13 17:19 ~ 2014-12-13 17:37 (19 minutes)


plot