HOME   LIST
‹–   –›

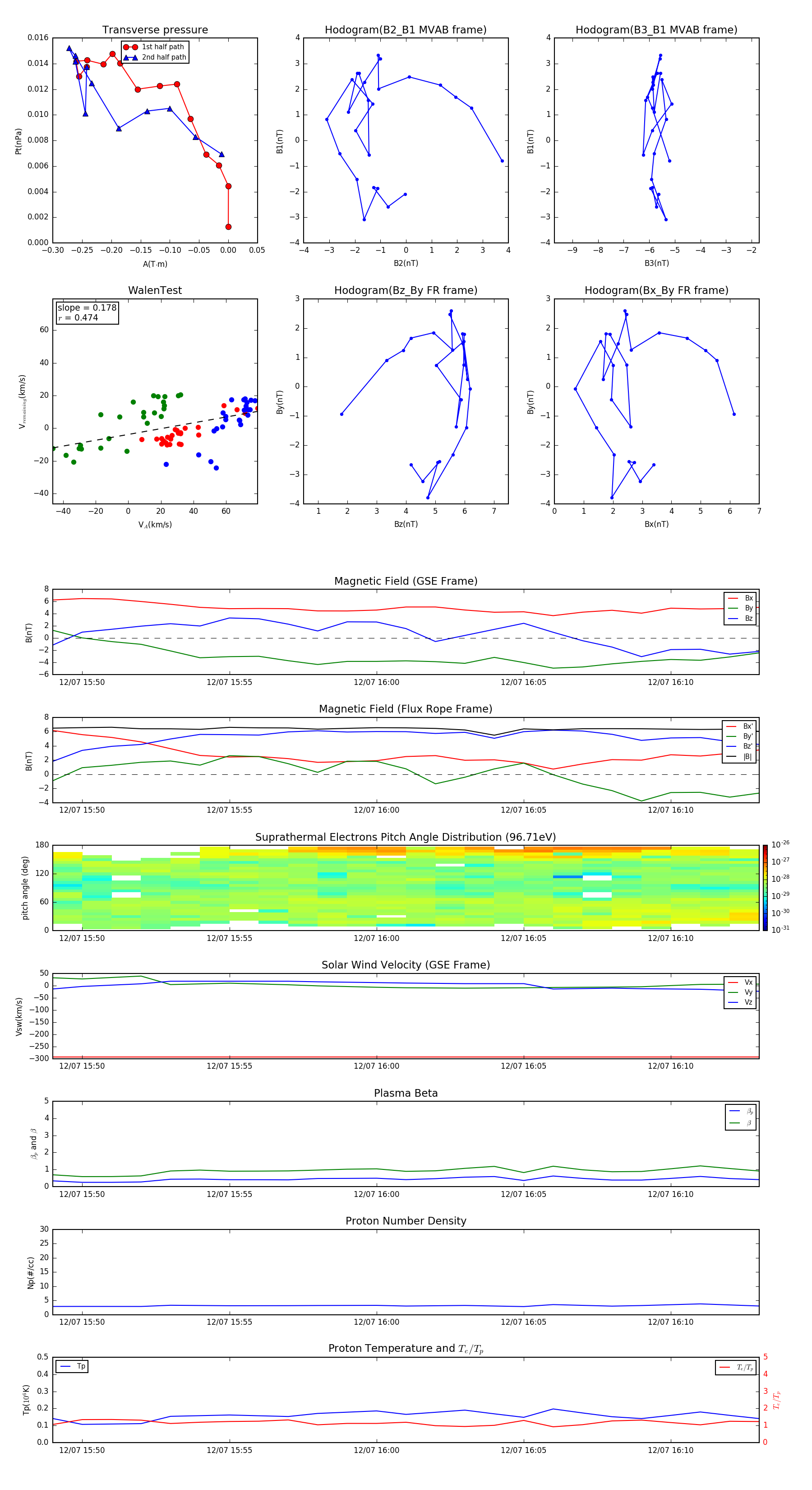
Flux Rope in 2014

Flux Rope Event 2014-12-07 15:49 ~ 2014-12-07 16:13 (25 minutes)


plot