HOME   LIST
‹–   –›

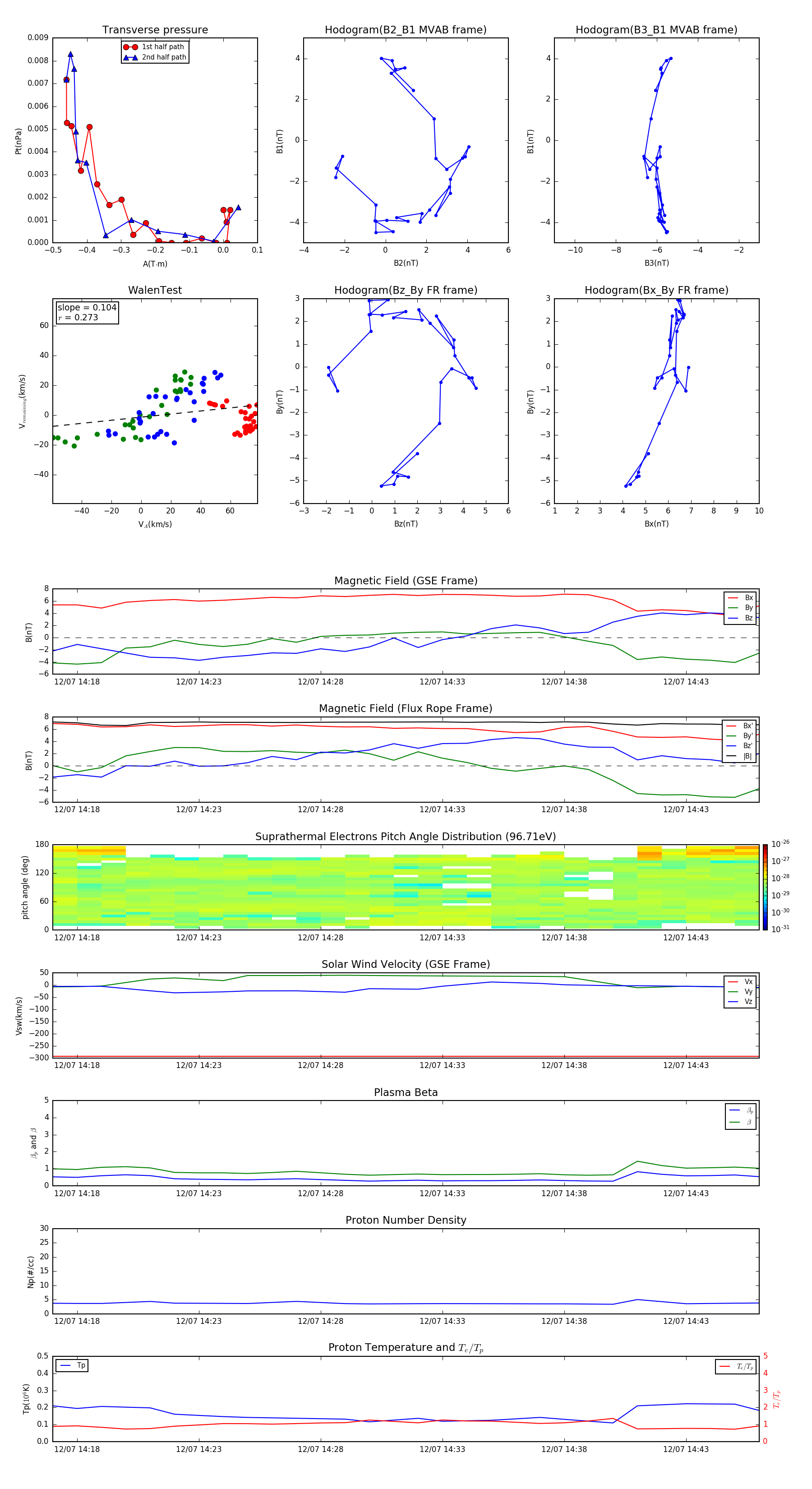
Flux Rope in 2014

Flux Rope Event 2014-12-07 14:17 ~ 2014-12-07 14:46 (30 minutes)


plot