HOME   LIST
‹–   –›

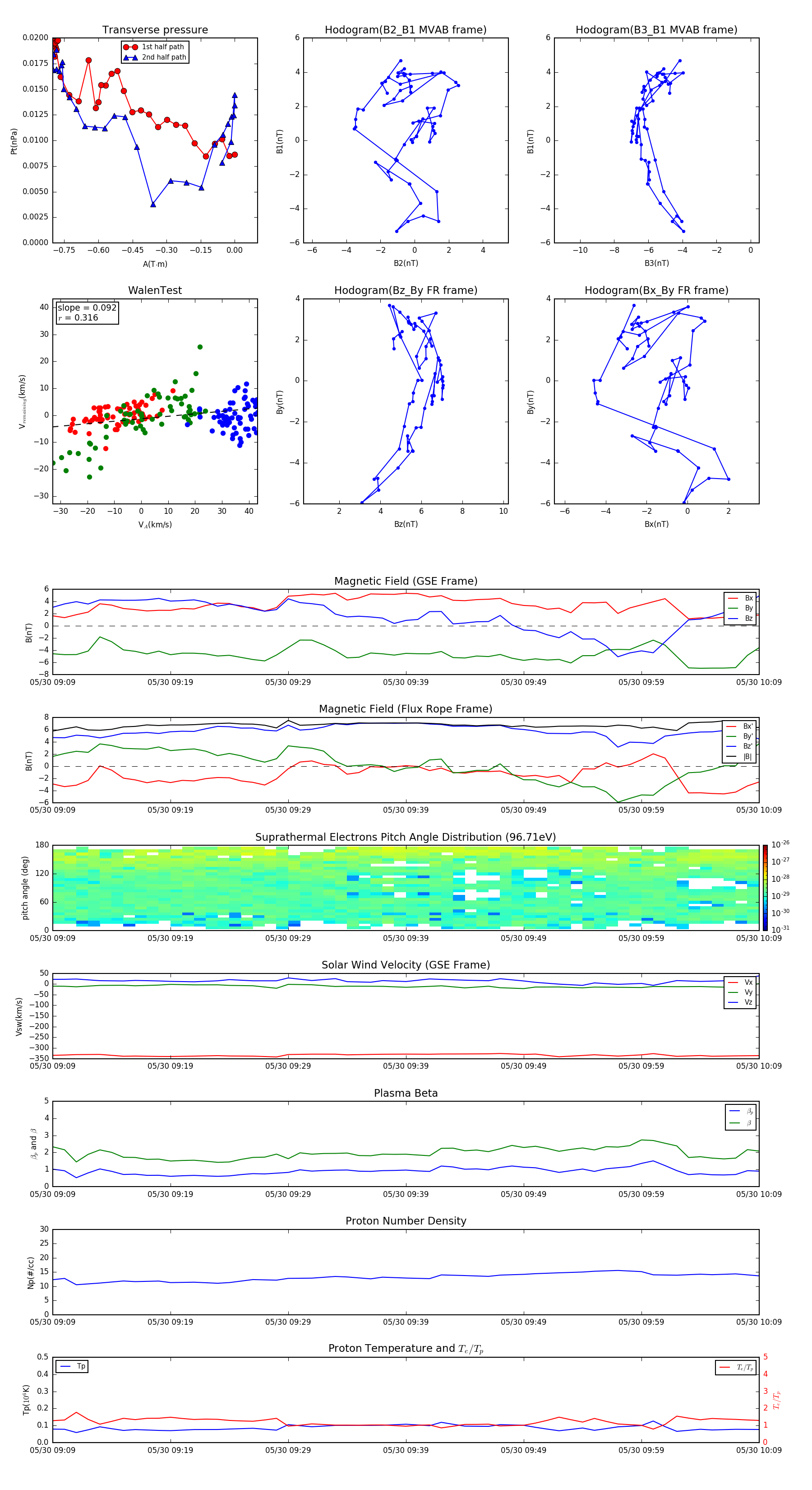
Flux Rope in 2014

Flux Rope Event 2014-05-30 09:09 ~ 2014-05-30 10:09 (61 minutes)


plot