HOME   LIST
‹–   –›

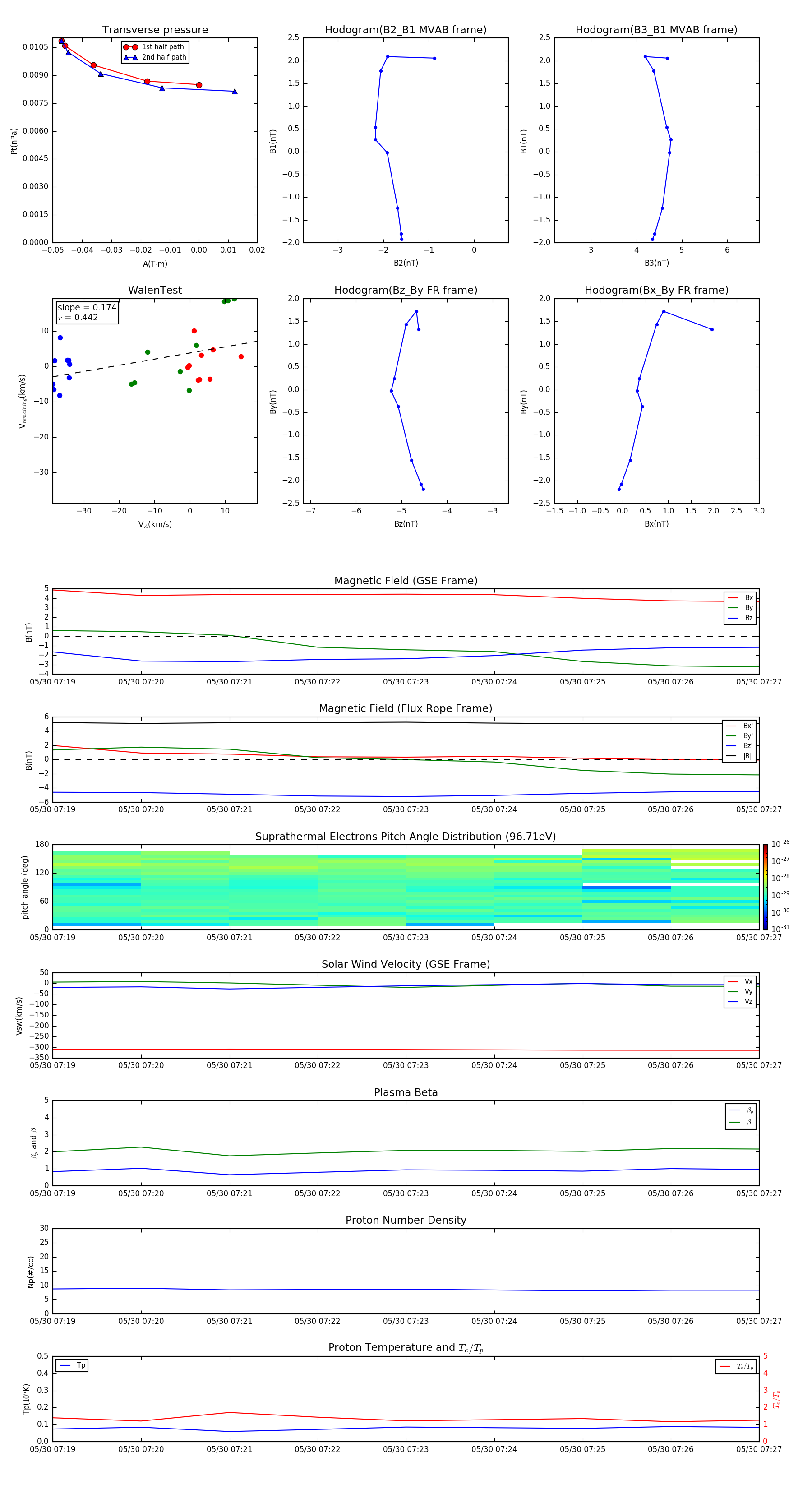
Flux Rope in 2014

Flux Rope Event 2014-05-30 07:19 ~ 2014-05-30 07:27 (9 minutes)


plot