HOME   LIST
‹–   –›

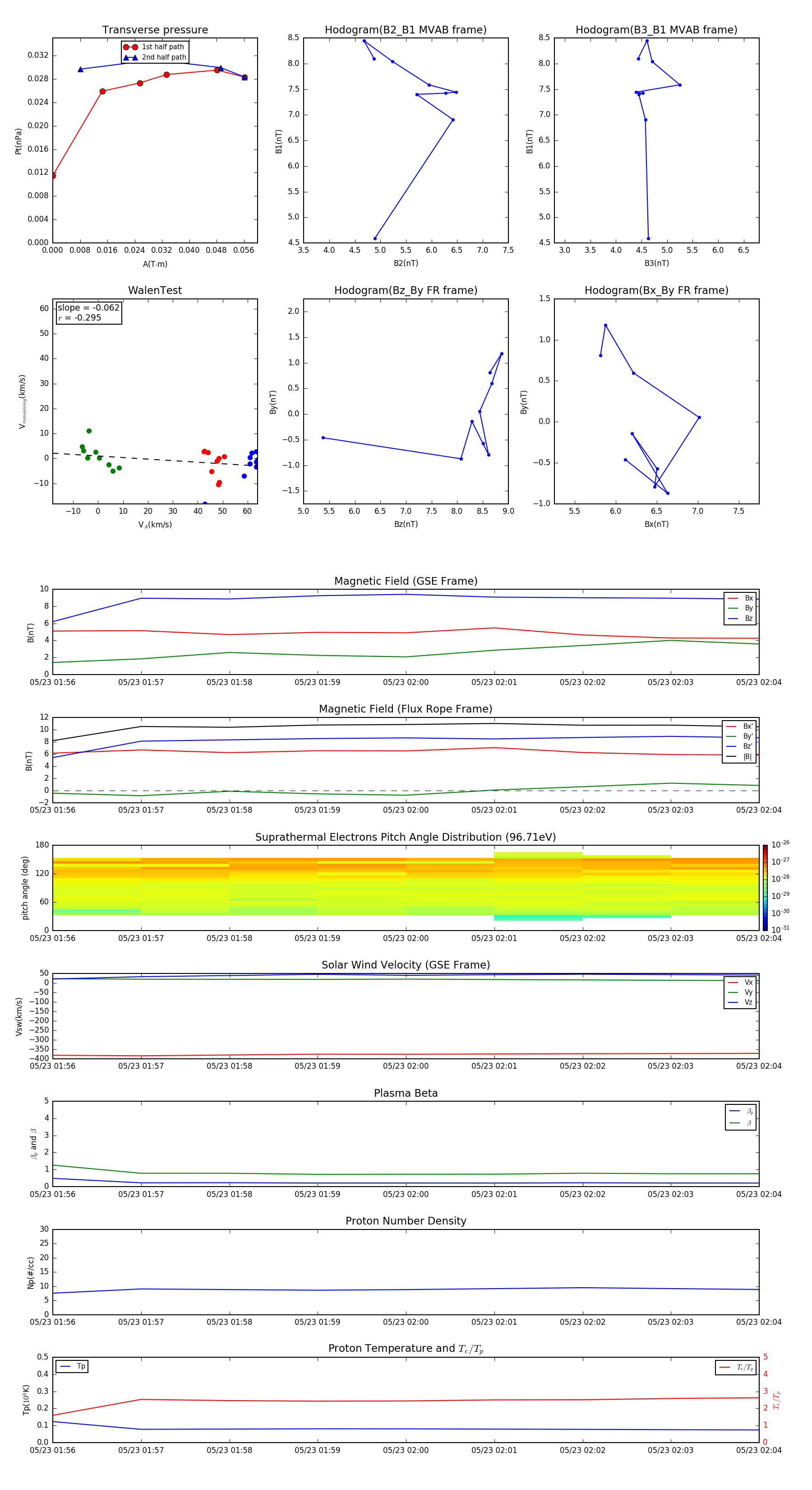
Flux Rope in 2014

Flux Rope Event 2014-05-23 01:56 ~ 2014-05-23 02:04 (9 minutes)


plot