HOME   LIST
‹–   –›

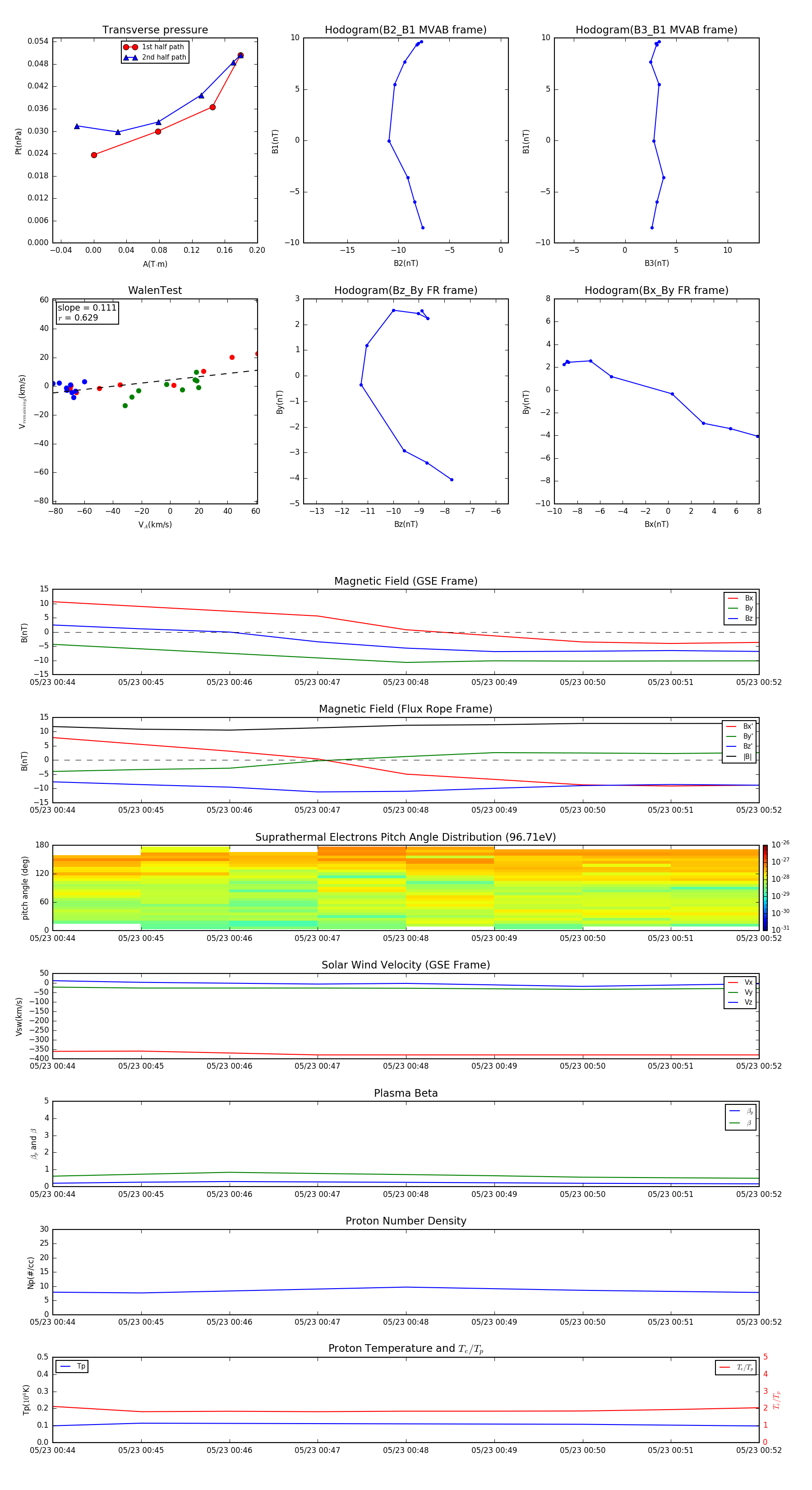
Flux Rope in 2014

Flux Rope Event 2014-05-23 00:44 ~ 2014-05-23 00:52 (9 minutes)


plot