HOME   LIST
‹–   –›

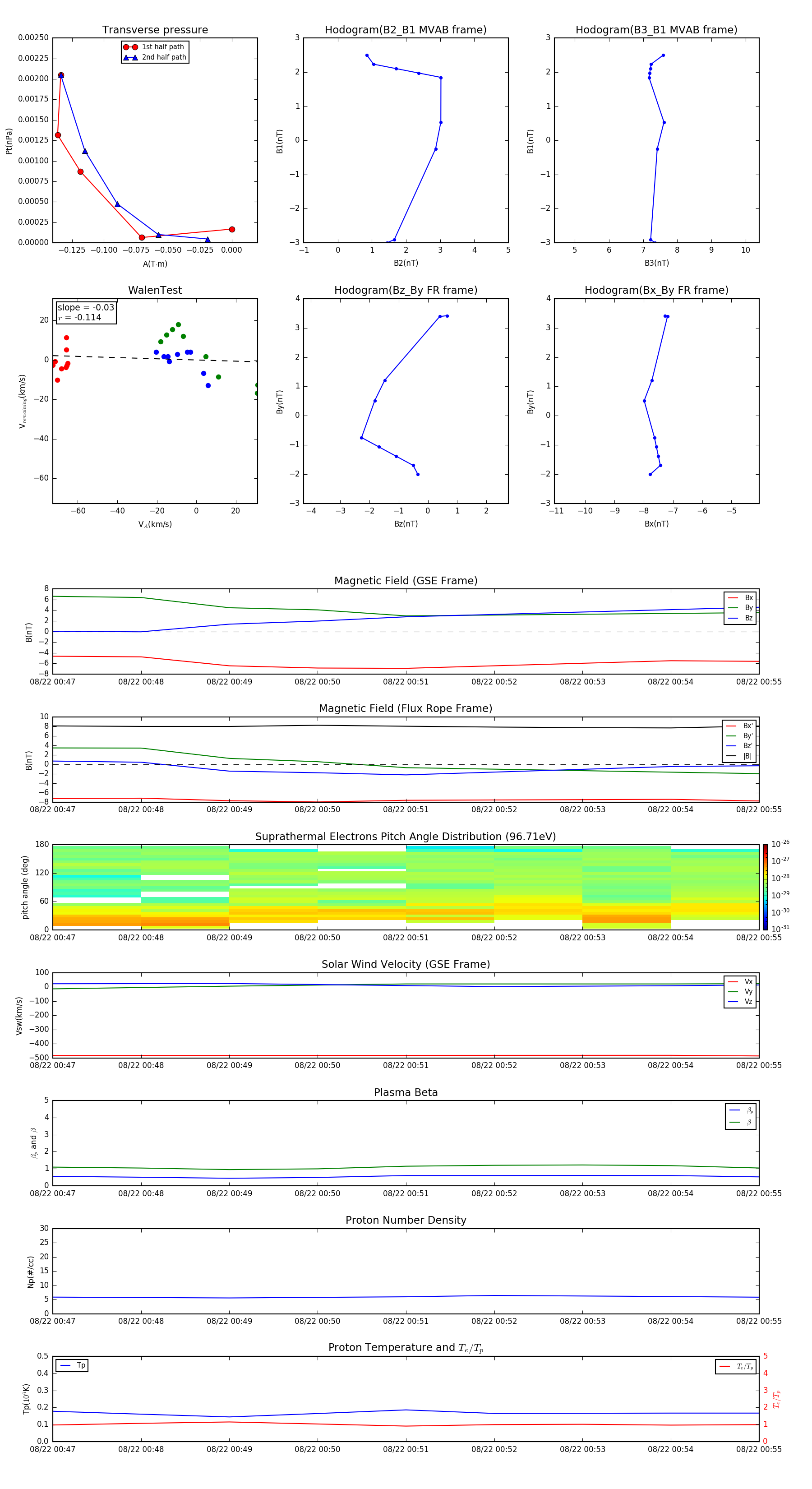
Flux Rope in 2013

Flux Rope Event 2013-08-22 00:47 ~ 2013-08-22 00:55 (9 minutes)


plot