HOME   LIST
‹–   –›

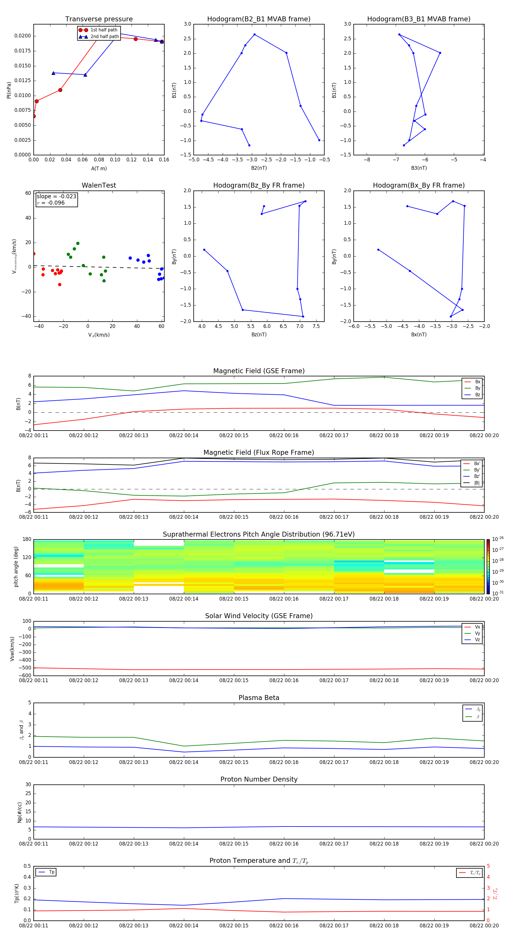
Flux Rope in 2013

Flux Rope Event 2013-08-22 00:11 ~ 2013-08-22 00:20 (10 minutes)


plot