HOME   LIST
‹–   –›

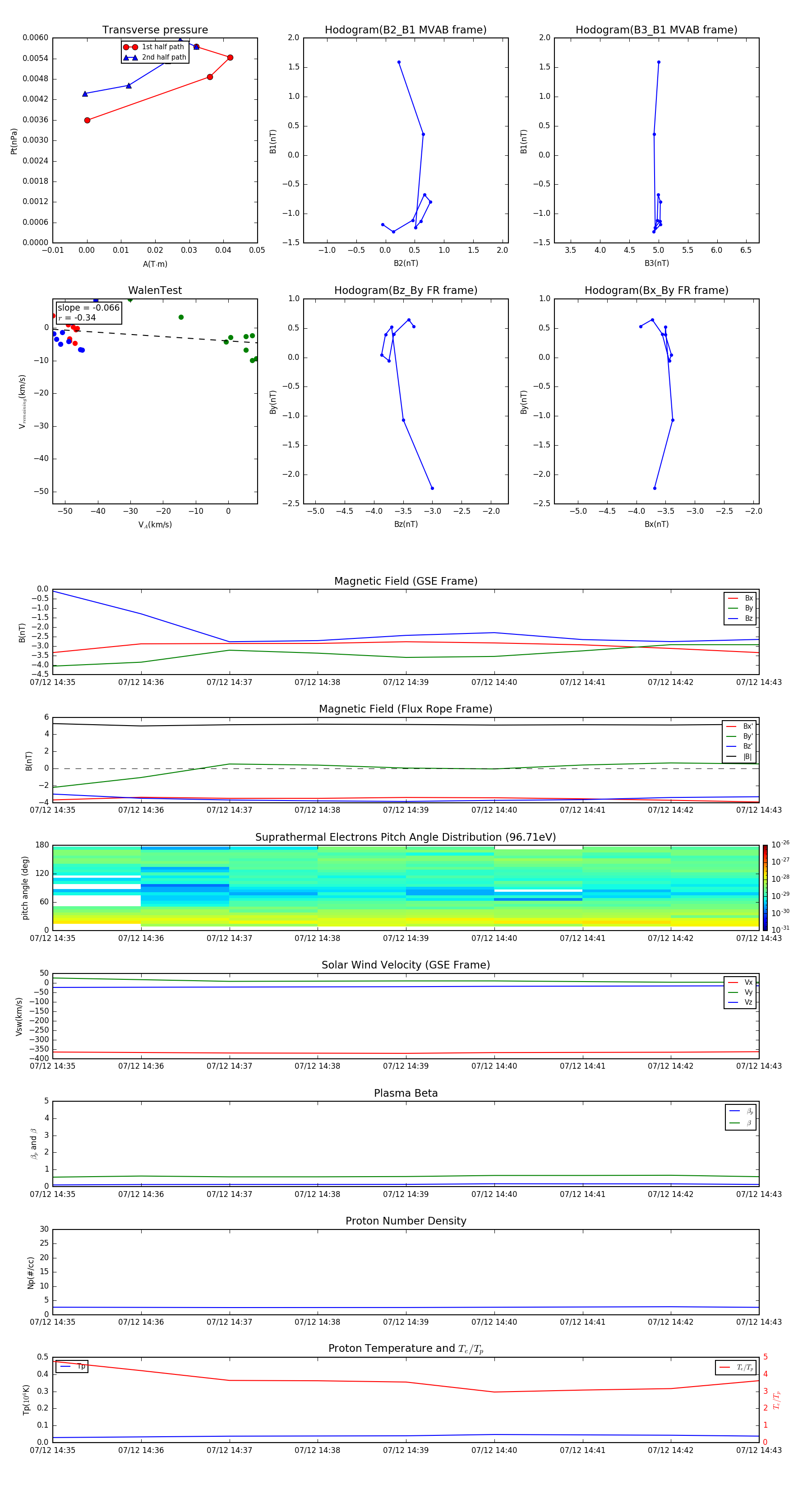
Flux Rope in 2013

Flux Rope Event 2013-07-12 14:35 ~ 2013-07-12 14:43 (9 minutes)


plot