HOME   LIST
‹–   –›

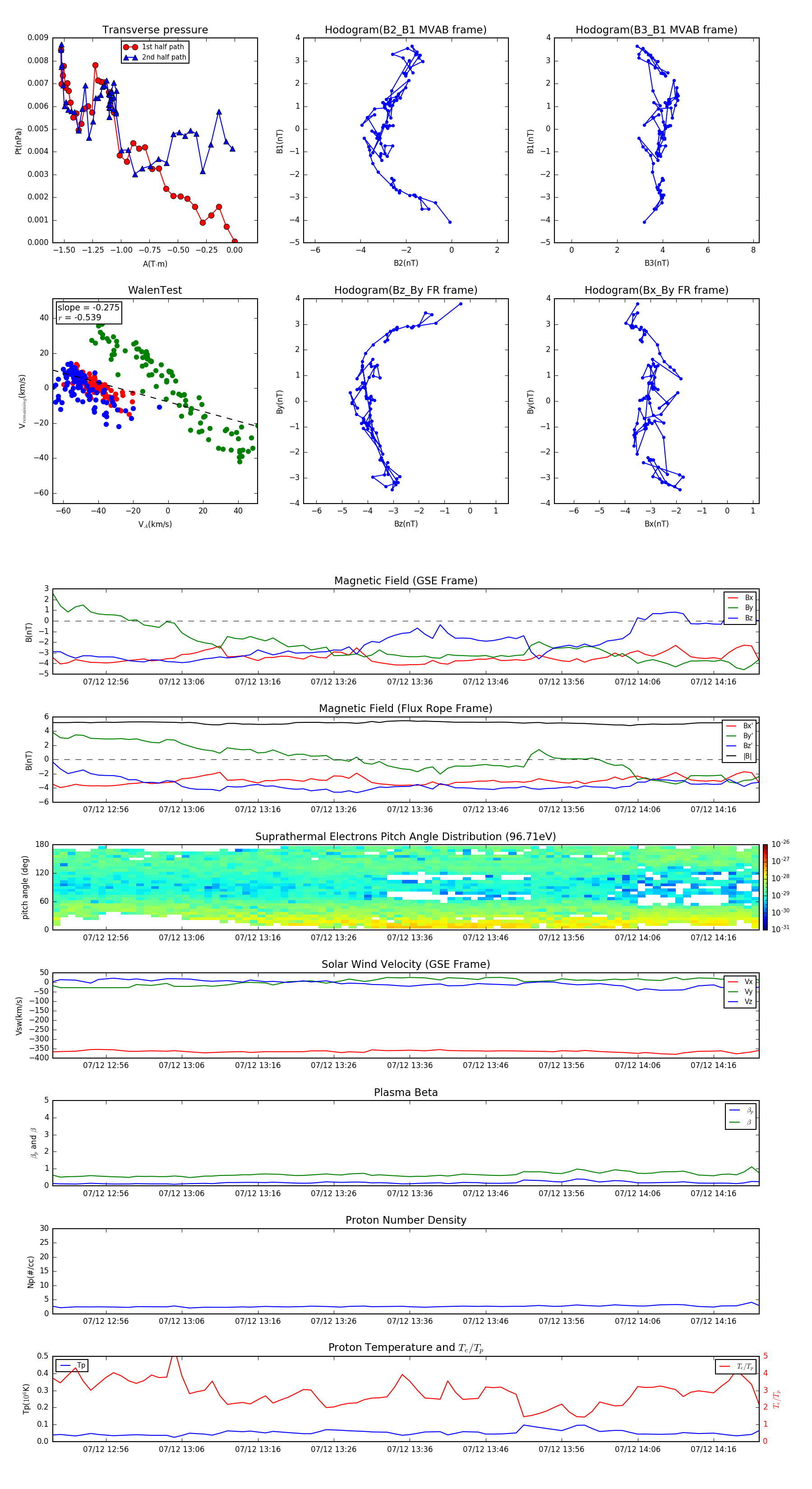
Flux Rope in 2013

Flux Rope Event 2013-07-12 12:49 ~ 2013-07-12 14:22 (94 minutes)


plot