HOME   LIST
‹–   –›

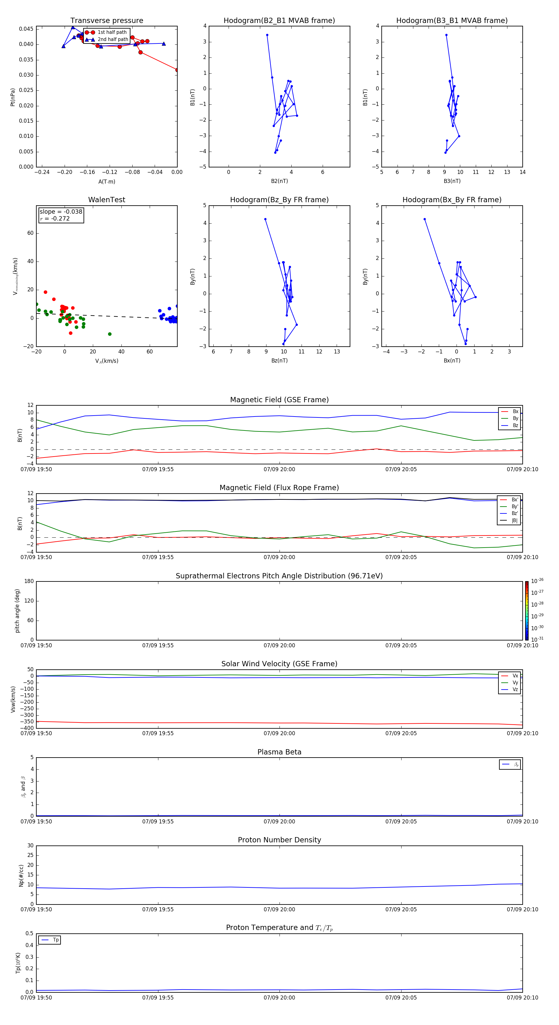
Flux Rope in 2013

Flux Rope Event 2013-07-09 19:50 ~ 2013-07-09 20:10 (21 minutes)


plot