HOME   LIST
‹–   –›

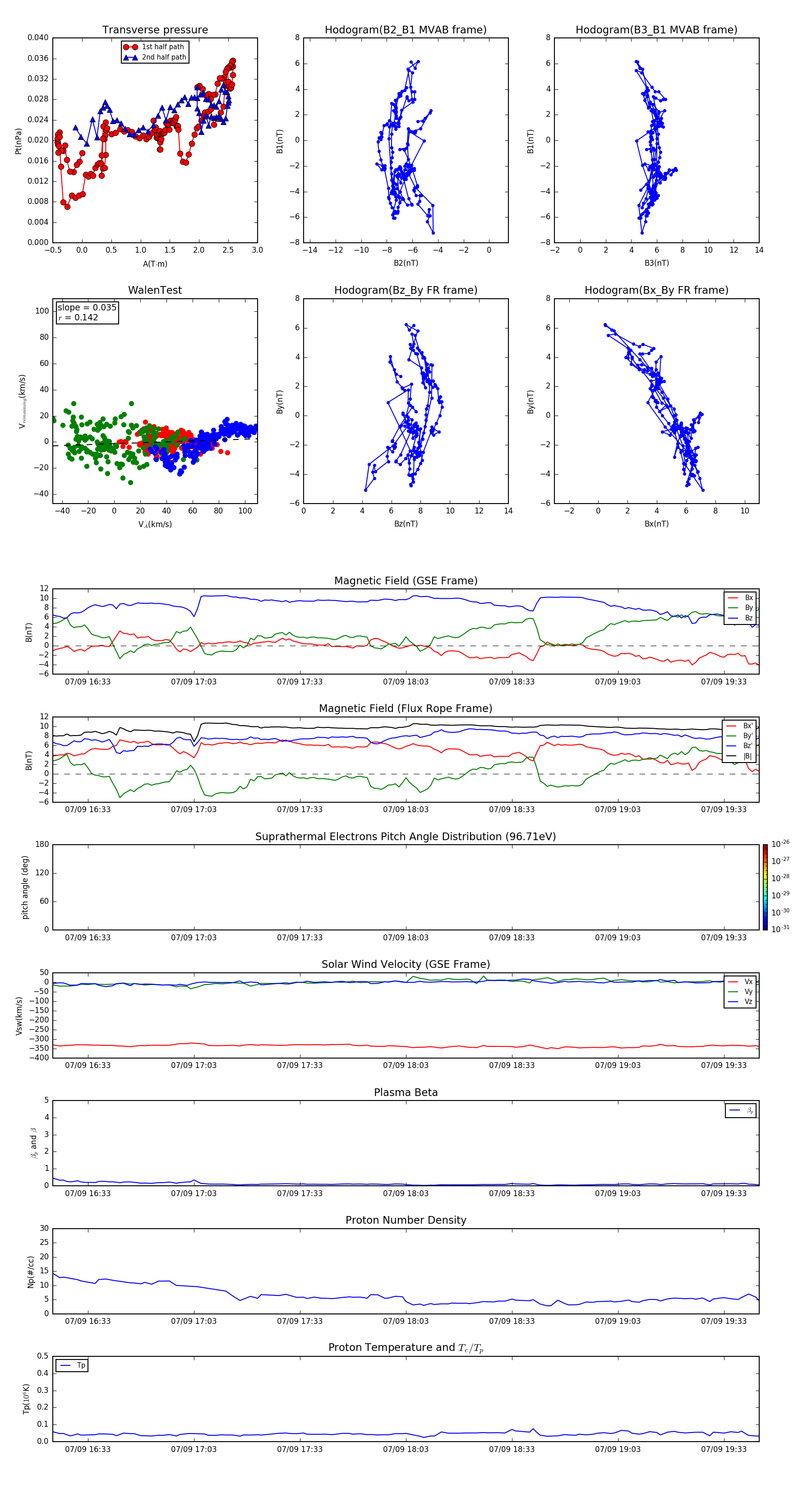
Flux Rope in 2013

Flux Rope Event 2013-07-09 16:23 ~ 2013-07-09 19:43 (201 minutes)


plot