HOME   LIST
‹–   –›

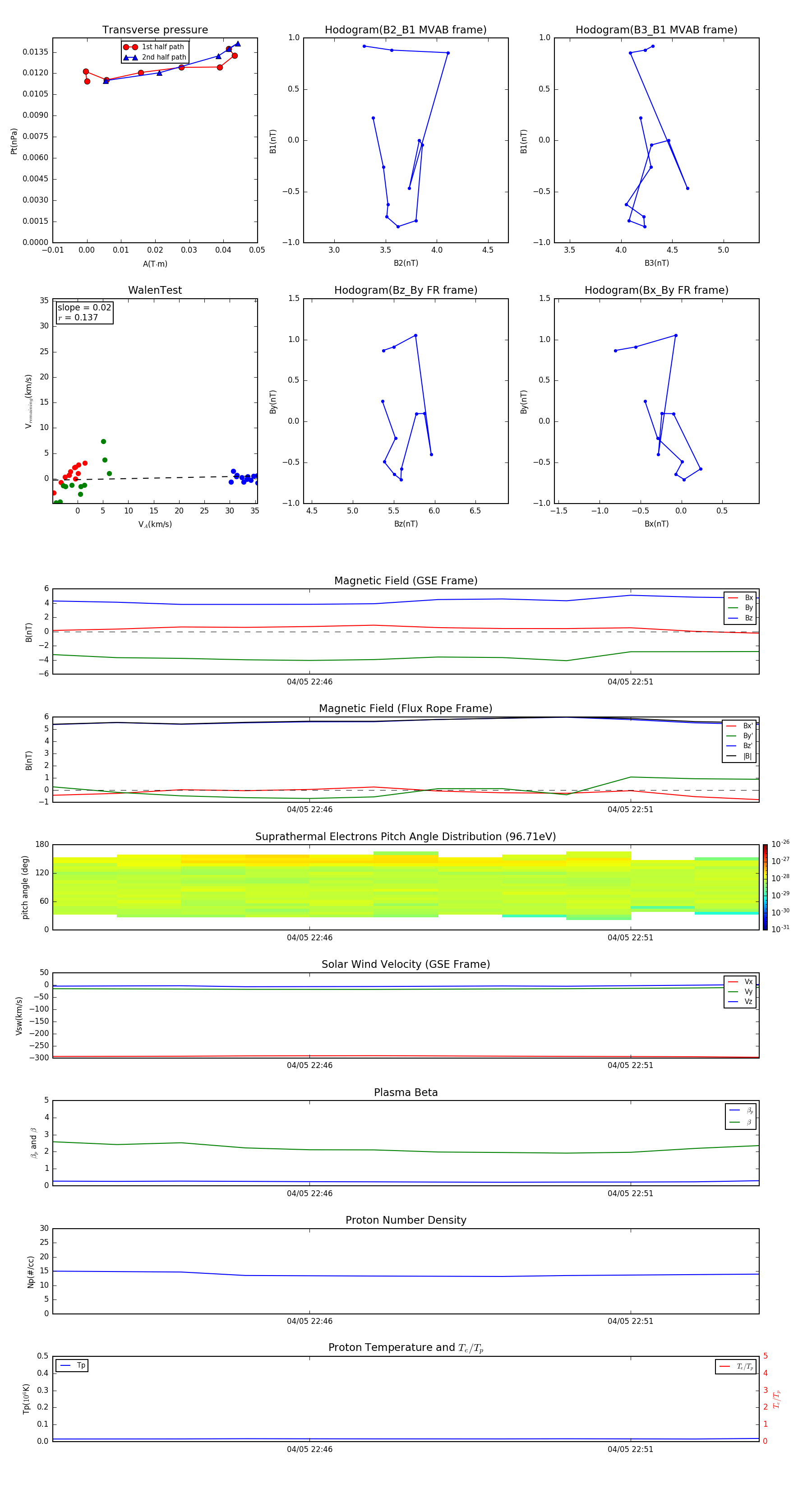
Flux Rope in 2013

Flux Rope Event 2013-04-05 22:42 ~ 2013-04-05 22:53 (12 minutes)


plot