HOME   LIST
‹–   –›

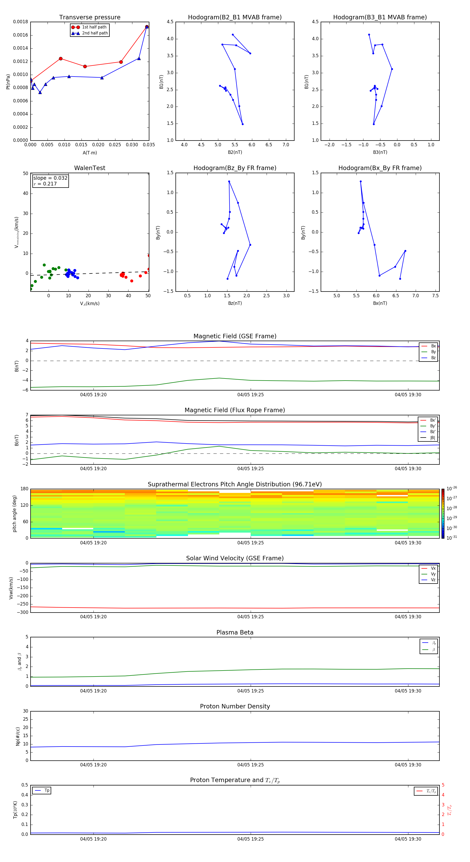
Flux Rope in 2013

Flux Rope Event 2013-04-05 19:18 ~ 2013-04-05 19:31 (14 minutes)


plot